• Formula : KO3
  • Space Group : I4/mcm (140)
    Centrosymmetric : True
    Dimensionality : 1D
  • Structure parameters
    a = 8.6358
    b = 8.6358
    c = 7.1406
    α = 90.0
    β = 90.0
    γ = 90.0
  • Number of atoms per primitive cell = 16
    Total number of electrons per primitive cell = 108
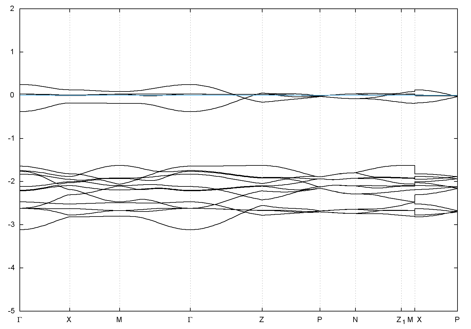
  • Band gap = 0.0 eV
    Direct Gap = 0.000 eV
    Metallicity = 0.588
    Topological Z2 indices ν = (0;000)
  • cif file - scf.in - scf.out - bands.in - bands.out
  • Reference:

    Preparation, crystal structure, and thermal behaviour of potassium ozonide,
    Revue de Chimie Minerale 24, 446 (1987)


Band structure with spin-orbit coupling