• Formula : K2S
  • Space Group : P6_3/mmc (194)
    Centrosymmetric : True
    Dimensionality : 1D
  • Structure parameters
    a = 5.851
    b = 5.851
    c = 8.03
    α = 90.0
    β = 90.0
    γ = 120.0
  • Number of atoms per primitive cell = 6
    Total number of electrons per primitive cell = 48
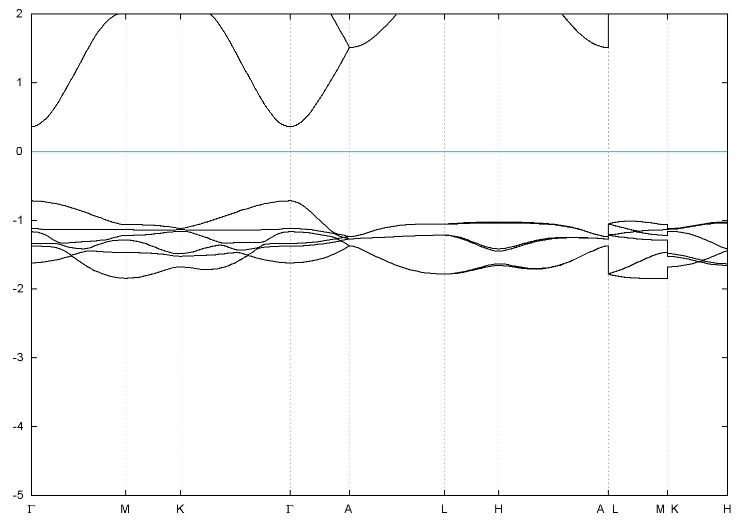
  • Band gap = 1.076 eV
    Direct Gap = 1.076 eV
    Metallicity = 0.000
    Topological Z2 indices ν = (0;000)
  • scf.in - scf.out - bands.in - bands.out
  • Reference: ICSD Collection Code: 27461

Band structure with spin-orbit coupling