• Formula : K2PbO2
  • Space Group : P-1 (2)
    Centrosymmetric : True
    Dimensionality : 1D
  • Structure parameters
    a = 10.9
    b = 7.6
    c = 7.32
    α = 119.3
    β = 88.4
    γ = 117.7
  • Number of atoms per primitive cell = 20
    Total number of electrons per primitive cell = 176
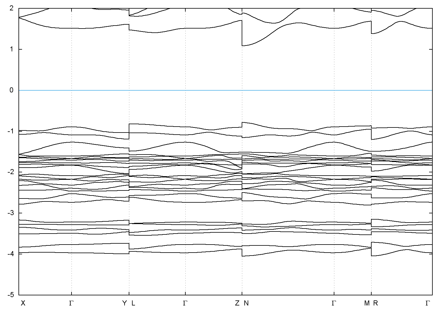
  • Band gap = 1.8725 eV
    Direct Gap = 1.873 eV
    Metallicity = 0.000
    Topological Z2 indices ν = (0;000)
  • scf.in - scf.out - bands.in - bands.out
  • Reference: ICSD Collection Code: 2266

Band structure with spin-orbit coupling