• Formula : SiH3I
  • Space Group : P2_1/c (14)
    Centrosymmetric : True
    Dimensionality : 1D
  • Structure parameters
    a = 4.564
    b = 8.3878
    c = 10.5086
    α = 90.0
    β = 103.13
    γ = 90.0
  • Number of atoms per primitive cell = 20
    Total number of electrons per primitive cell = 56
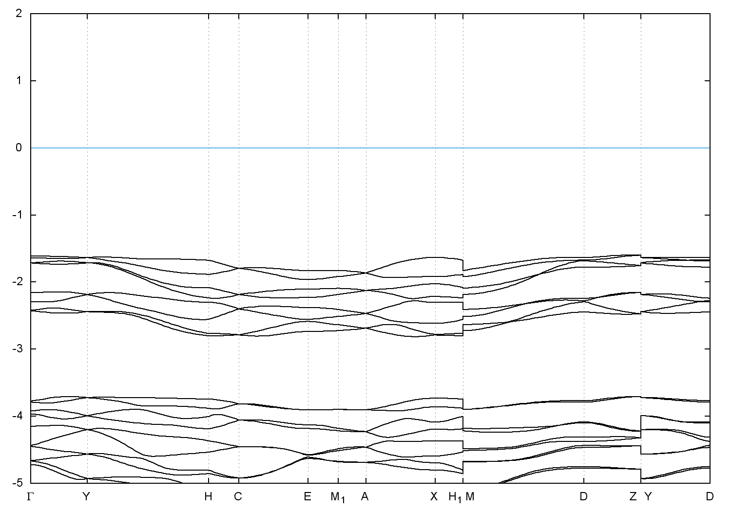
  • Band gap = 3.9747 eV
    Direct Gap = 4.155 eV
    Metallicity = 0.000
    Topological Z2 indices ν = (0;000)
  • scf.in - scf.out - bands.in - bands.out
  • Reference: ICSD Collection Code: 65044

Band structure with spin-orbit coupling