• Formula : Na3VF6
  • Space Group : P2_1/c (14)
    Centrosymmetric : True
    Dimensionality : 1D
  • Structure parameters
    a = 5.513
    b = 5.721
    c = 7.963
    α = 90.0
    β = 90.47
    γ = 90.0
  • Number of atoms per primitive cell = 20
    Total number of electrons per primitive cell = 164
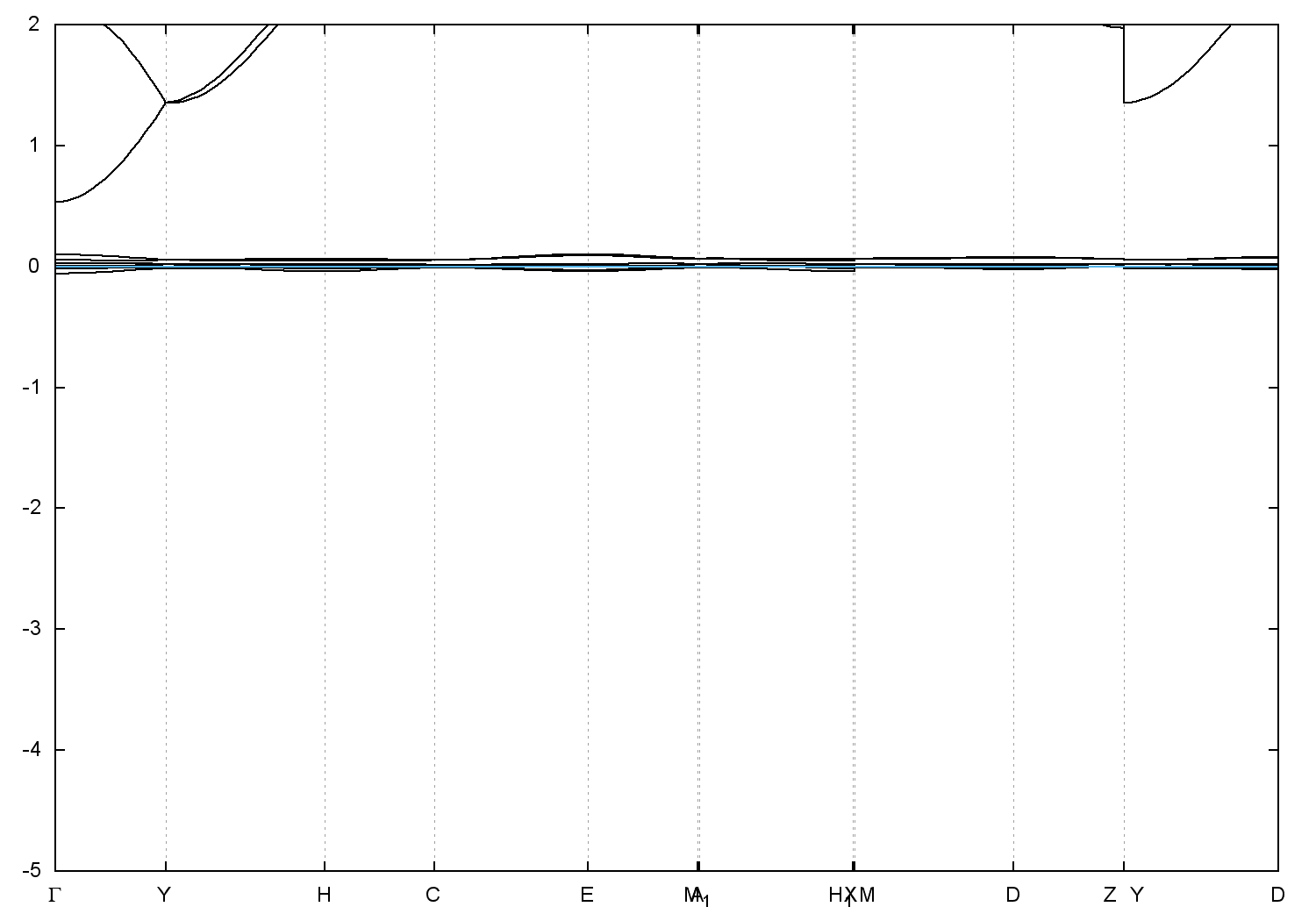
  • Band gap = 0.0 eV
    Direct Gap = 0.003 eV
    Metallicity = 0.034
    Topological Z2 indices ν = (0;000)
  • scf.in - scf.out - bands.in - bands.out
  • Reference: ICSD Collection Code: 27347

Band structure with spin-orbit coupling