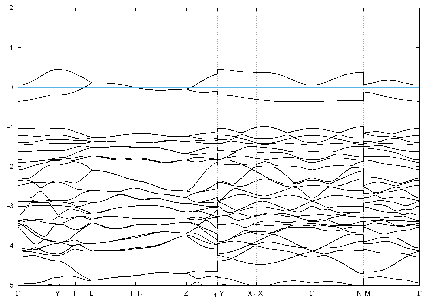
• Formula : CuSe2O5
  • Space Group : C2/c (15)
    Centrosymmetric : True
    Dimensionality : 2D
  • Structure parameters
    a = 12.3869
    b = 4.8699
    c = 7.9917
    α = 90.0
    β = 111.953
    γ = 90.0
  • Number of atoms per primitive cell = 16
    Total number of electrons per primitive cell = 106
  • Band gap = 0.0 eV
    Direct Gap = 0.001 eV
    Metallicity = 0.263
    Topological Z2 indices ν = (1;011)
  • cif file - scf.in - scf.out - bands.in - bands.out
  • Reference:

    Reinvestigation of CuSe~2~O~5~,
    Acta Crystallographica Section E 62, i256 (2006)


Band structure with spin-orbit coupling