• Formula : CsS
  • Space Group : I4_1/amd (141)
    Centrosymmetric : True
    Dimensionality : 1D
  • Structure parameters
    a = 5.611
    b = 5.611
    c = 14.133
    α = 90.0
    β = 90.0
    γ = 90.0
  • Number of atoms per primitive cell = 4
    Total number of electrons per primitive cell = 30
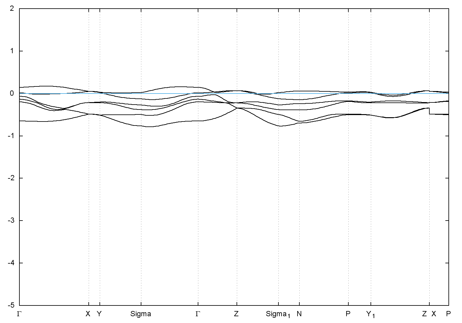
  • Band gap = 0.0 eV
    Direct Gap = 0.000 eV
    Metallicity = 0.529
    Topological Z2 indices ν = (1;111)
  • scf.in - scf.out - bands.in - bands.out
  • Reference: ICSD Collection Code: 38566

Band structure with spin-orbit coupling