• Formula : CsK2Sc(PO4)2
  • Space Group : P-3m1 (164)
    Centrosymmetric : True
    Dimensionality : 3D
  • Structure parameters
    a = 5.4836
    b = 5.4836
    c = 7.9157
    α = 90.0
    β = 90.0
    γ = 120.0
  • Number of atoms per primitive cell = 14
    Total number of electrons per primitive cell = 96
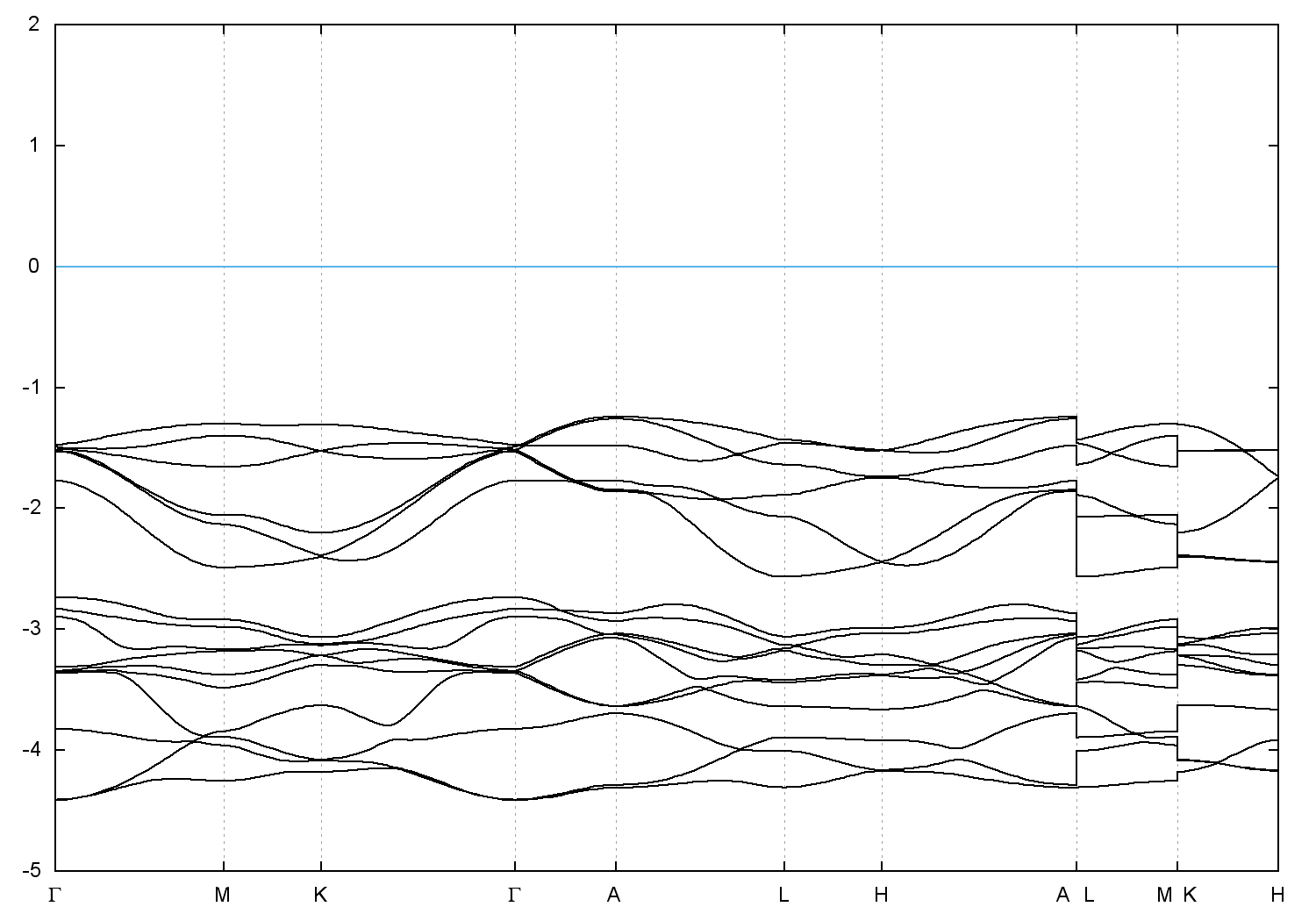
  • Band gap = 4.3143 eV
    Direct Gap = 4.408 eV
    Metallicity = 0.000
    Topological Z2 indices ν = (0;000)
  • scf.in - scf.out - bands.in - bands.out
  • Reference: ICSD Collection Code: 61787

Band structure with spin-orbit coupling