Home
Formula : SNCl
Space Group :
P2_1/m (11)
Centrosymmetric : True
Dimensionality : 1D
Structure parameters
a = 5.49
b = 11.14
c = 6.05
α = 90.0
β = 98.7
γ = 90.0
Number of atoms per primitive cell = 18
Total number of electrons per primitive cell = 108
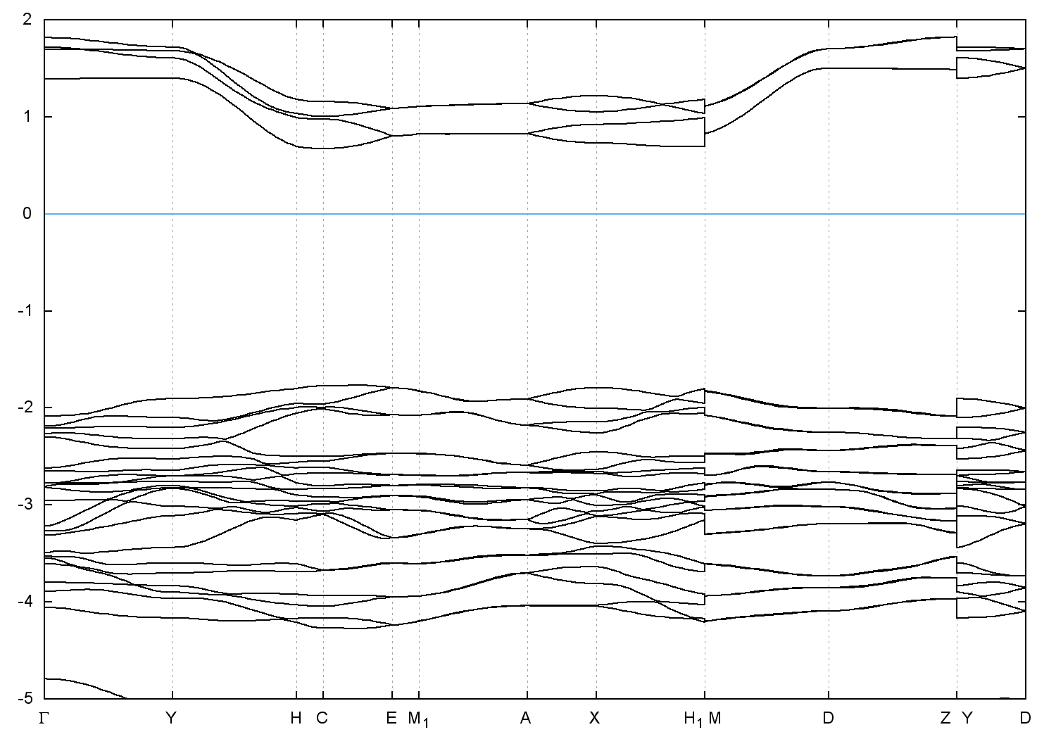
Band gap = 2.4393 eV
Direct Gap = 2.446 eV
Metallicity = 0.000
Topological Z2 indices ν = (0;000)
scf.in
-
scf.out
-
bands.in
-
bands.out
Reference:
ICSD Collection Code: 30558
Band structure with spin-orbit coupling