• Formula : ClF3
  • Space Group : Pnma (62)
    Centrosymmetric : True
    Dimensionality : 1D
  • Structure parameters
    a = 8.82
    b = 6.09
    c = 4.52
    α = 90.0
    β = 90.0
    γ = 90.0
  • Number of atoms per primitive cell = 16
    Total number of electrons per primitive cell = 112
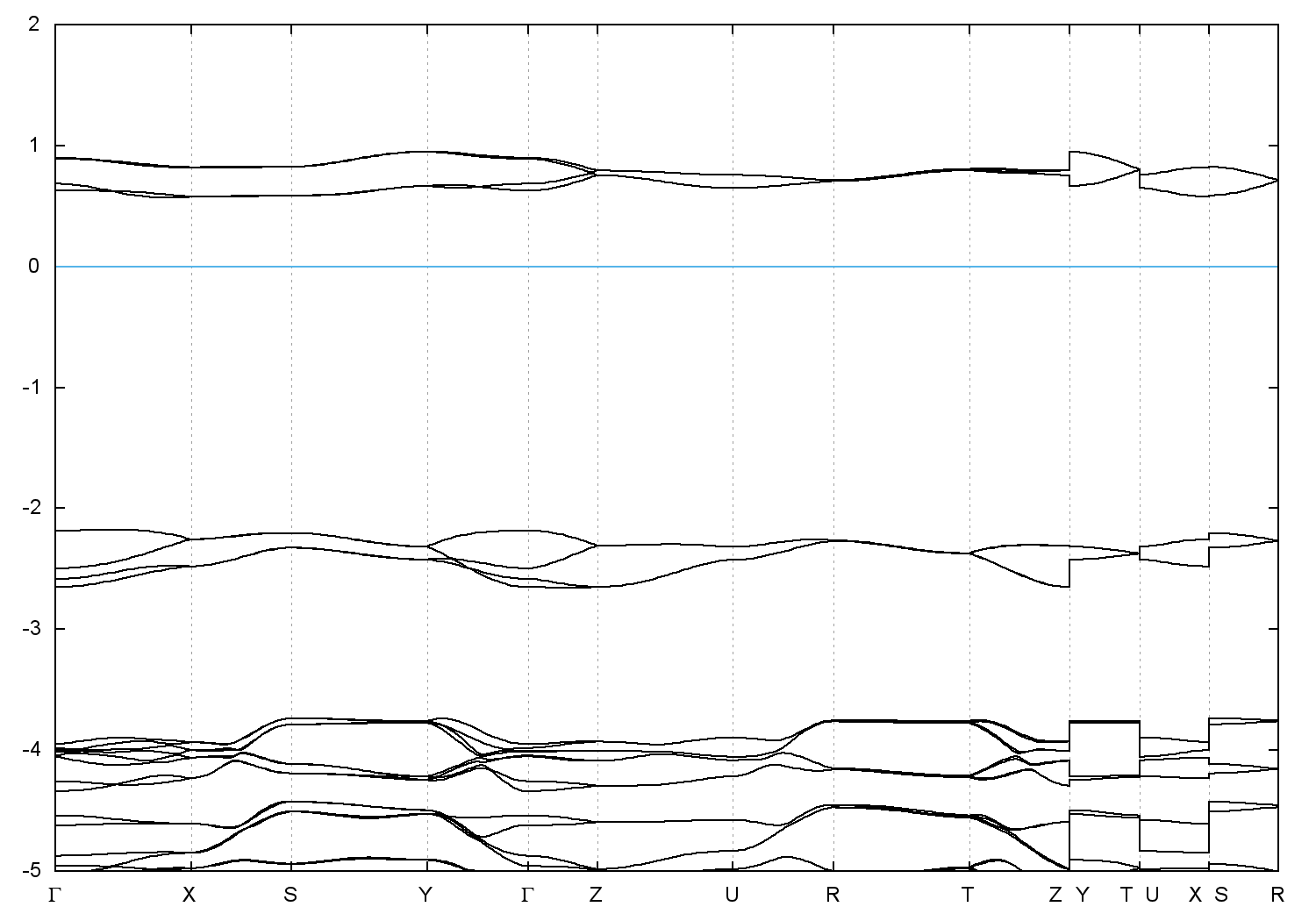
  • Band gap = 2.7457 eV
    Direct Gap = 2.765 eV
    Metallicity = 0.000
    Topological Z2 indices ν = (0;000)
  • cif file - scf.in - scf.out - bands.in - bands.out
  • Reference:

    The structures of the interhalogen compounds. I. Chlorine trifluoride at -120 C,
    Journal of Chemical Physics 21, 602 (1953)


Band structure with spin-orbit coupling