• Formula : Rb2SnCl6
  • Space Group : Fm-3m (225)
    Centrosymmetric : True
    Dimensionality : 1D
  • Structure parameters
    a = 10.099
    b = 10.099
    c = 10.099
    α = 90.0
    β = 90.0
    γ = 90.0
  • Number of atoms per primitive cell = 9
    Total number of electrons per primitive cell = 74
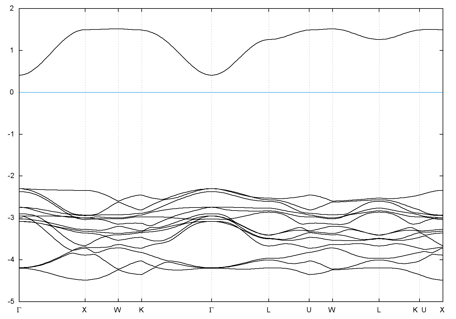
  • Band gap = 2.7072 eV
    Direct Gap = 2.707 eV
    Metallicity = 0.000
    Topological Z2 indices ν = (0;000)
  • cif file - scf.in - scf.out - bands.in - bands.out
  • Reference:

    Die Kristallstrukturen einiger Hexachlorokomplexsalze.,
    Zeitschrift fuer Kristallographie, Kristallgeometrie, Kristallphysik, Kristallchemie (-144,1977) 90, 341 (1935)


Band structure with spin-orbit coupling