• Formula : K3NaFeCl6
  • Space Group : R-3m (166)
    Centrosymmetric : True
    Dimensionality : 1D
  • Structure parameters
    a = 8.289
    b = 8.289
    c = 8.289
    α = 91.75
    β = 91.75
    γ = 91.75
  • Number of atoms per primitive cell = 11
    Total number of electrons per primitive cell = 86
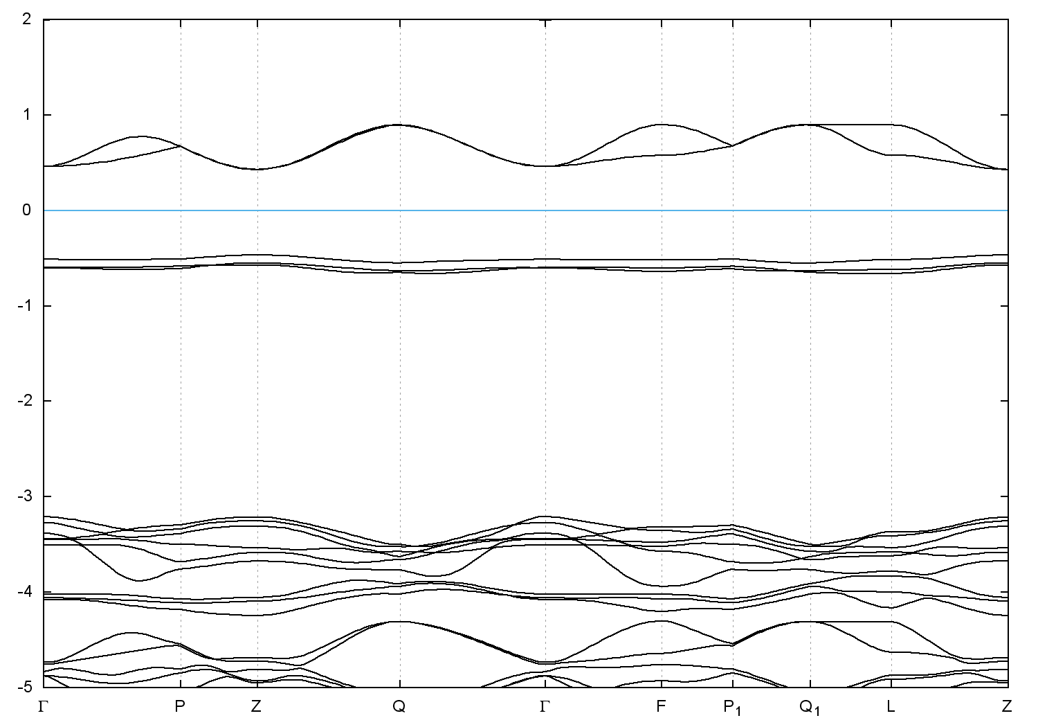
  • Band gap = 0.8954 eV
    Direct Gap = 0.895 eV
    Metallicity = 0.000
    Topological Z2 indices ν = (0;000)
  • scf.in - scf.out - bands.in - bands.out
  • Reference: ICSD Collection Code: 23182

Band structure with spin-orbit coupling