• Formula : PbCl4
  • Space Group : C2/c (15)
    Centrosymmetric : True
    Dimensionality : 1D
  • Structure parameters
    a = 10.542
    b = 5.359
    c = 11.958
    α = 90.0
    β = 115.83
    γ = 90.0
  • Number of atoms per primitive cell = 10
    Total number of electrons per primitive cell = 84
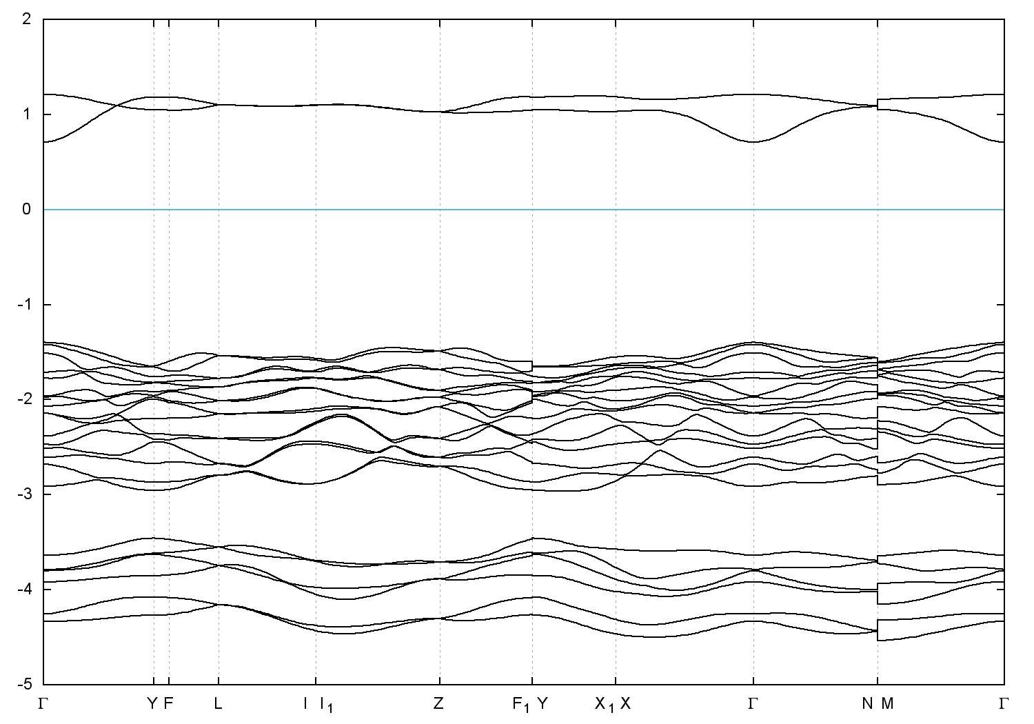
  • Band gap = 2.1044 eV
    Direct Gap = 2.104 eV
    Metallicity = 0.000
    Topological Z2 indices ν = (0;000)
  • cif file - scf.in - scf.out - bands.in - bands.out
  • Reference:

    Lead(IV) chloride at 150 K Note: sample at T = 150 K,
    Acta Crystallographica, Section E 58, i79 (2002)


Band structure with spin-orbit coupling