• Formula : InH4NCl4
  • Space Group : I4_1/a (88)
    Centrosymmetric : True
    Dimensionality : 1D
  • Structure parameters
    a = 6.9896
    b = 6.9896
    c = 15.695
    α = 90.0
    β = 90.0
    γ = 90.0
  • Number of atoms per primitive cell = 20
    Total number of electrons per primitive cell = 100
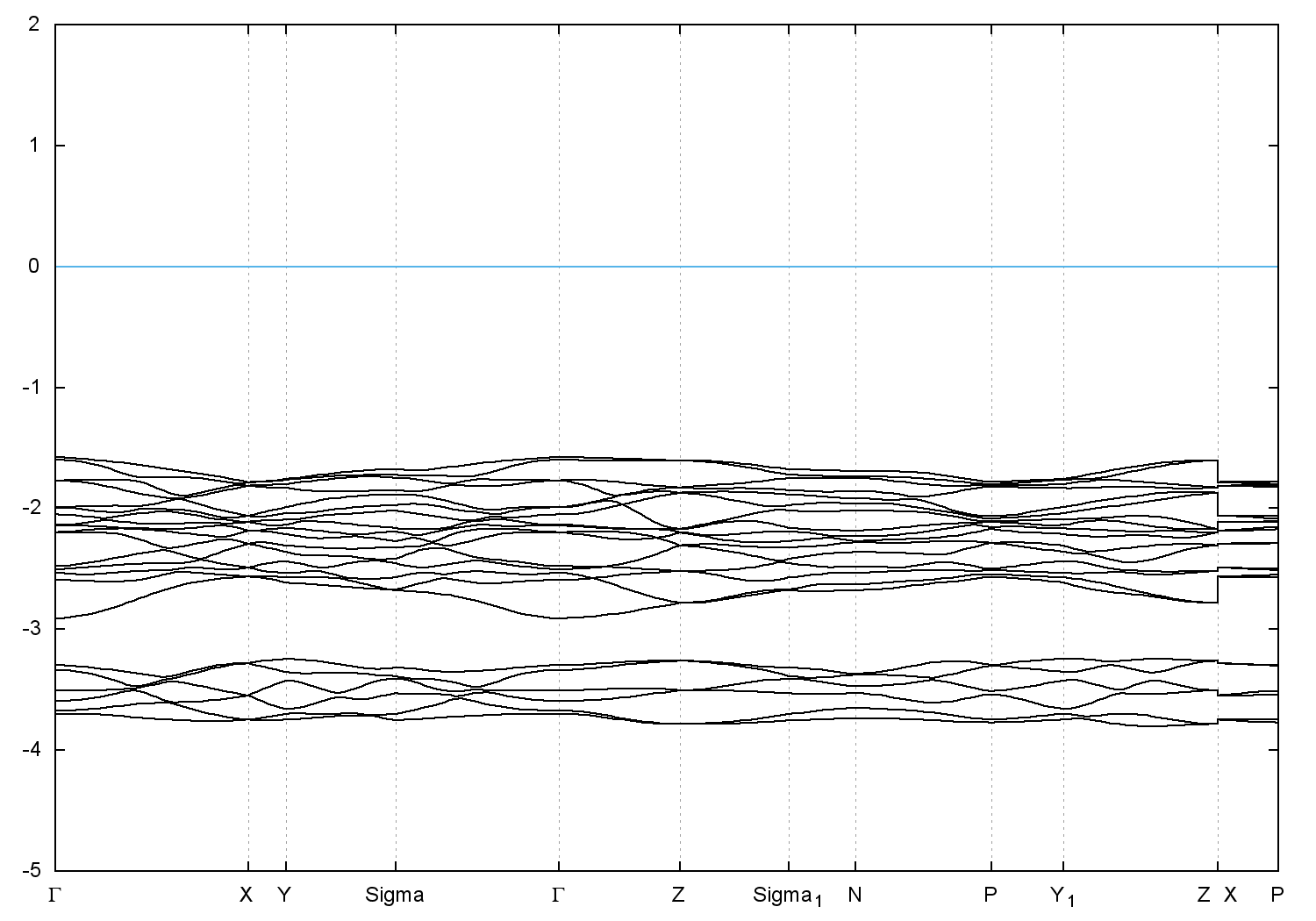
  • Band gap = 3.811 eV
    Direct Gap = 3.811 eV
    Metallicity = 0.000
    Topological Z2 indices ν = (0;000)
  • scf.in - scf.out - bands.in - bands.out
  • Reference: ICSD Collection Code: 419830

Band structure with spin-orbit coupling