• Formula : GaHgCl4
  • Space Group : P-1 (2)
    Centrosymmetric : True
    Dimensionality : 2D
  • Structure parameters
    a = 6.4521
    b = 6.5444
    c = 9.2717
    α = 83.526
    β = 74.915
    γ = 61.863
  • Number of atoms per primitive cell = 12
    Total number of electrons per primitive cell = 106
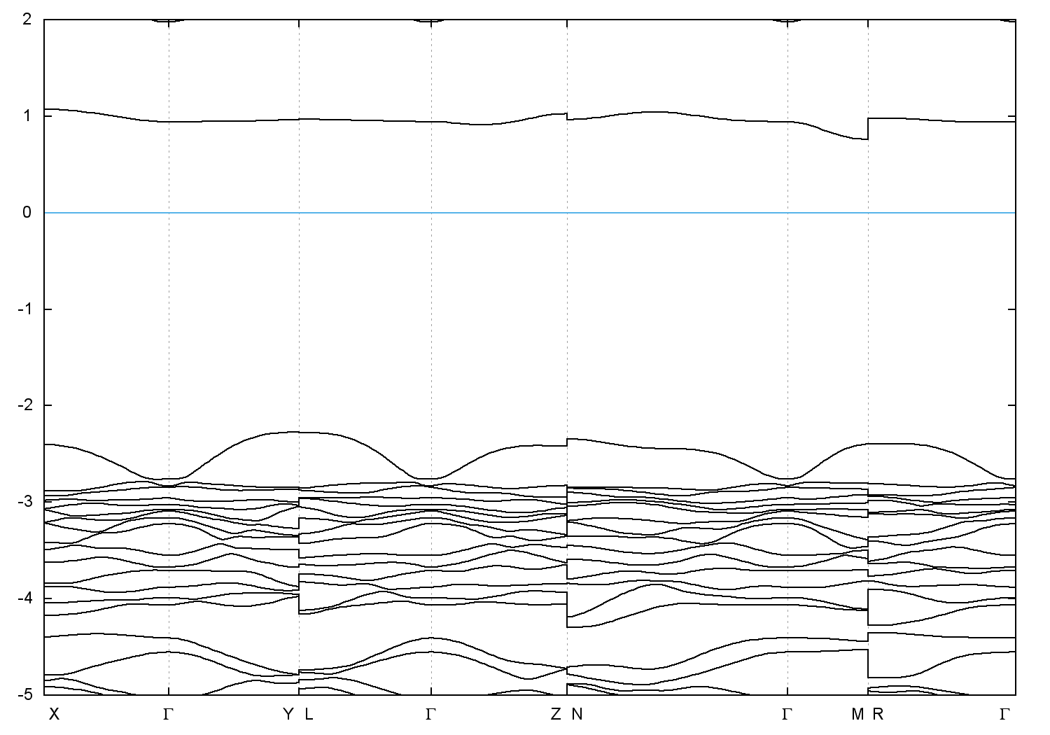
  • Band gap = 3.0339 eV
    Direct Gap = 3.159 eV
    Metallicity = 0.000
    Topological Z2 indices ν = (0;000)
  • scf.in - scf.out - bands.in - bands.out
  • Reference: ICSD Collection Code: 413579

Band structure with spin-orbit coupling