• Formula : CsTiCl3
  • Space Group : P6_3/mmc (194)
    Centrosymmetric : True
    Dimensionality : 1D
  • Structure parameters
    a = 7.3018
    b = 7.3018
    c = 6.053
    α = 90.0
    β = 90.0
    γ = 120.0
  • Number of atoms per primitive cell = 10
    Total number of electrons per primitive cell = 84
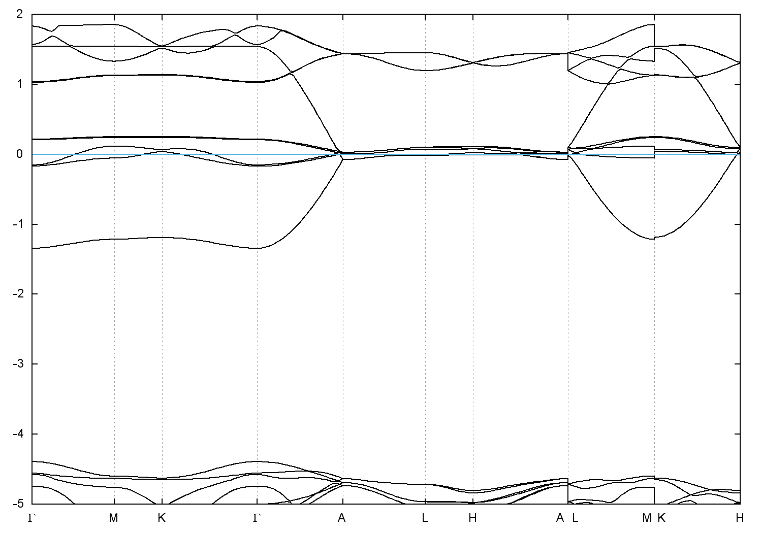
  • Band gap = 0.0 eV
    Direct Gap = 0.001 eV
    Metallicity = 0.511
    Topological Z2 indices ν = (0;000)
  • scf.in - scf.out - bands.in - bands.out
  • Reference: ICSD Collection Code: 49748

Band structure with spin-orbit coupling