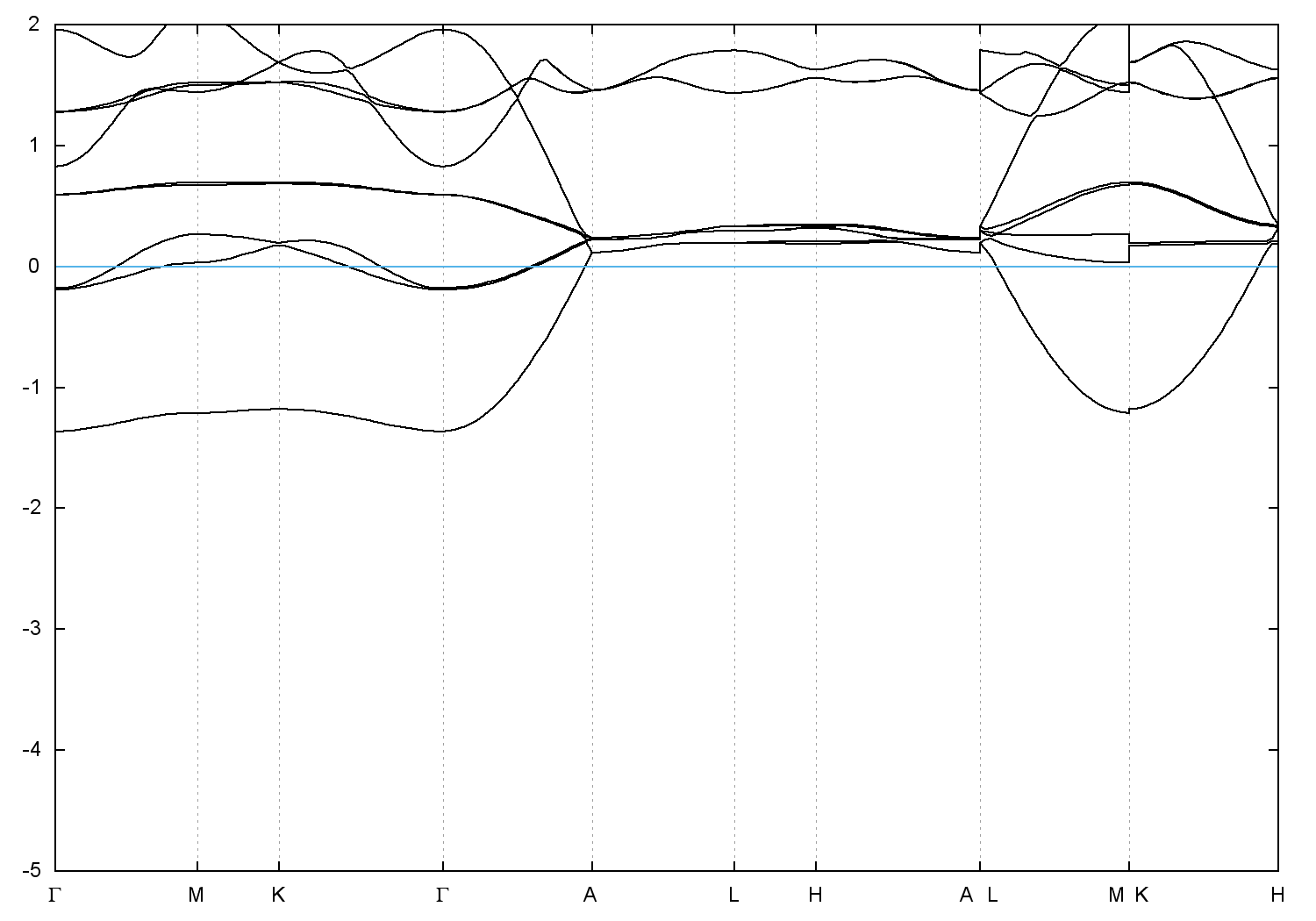
• Formula : CsScCl3
  • Space Group : P6_3/mmc (194)
    Centrosymmetric : True
    Dimensionality : 1D
  • Structure parameters
    a = 7.35
    b = 7.35
    c = 6.045
    α = 90.0
    β = 90.0
    γ = 120.0
  • Number of atoms per primitive cell = 10
    Total number of electrons per primitive cell = 82
  • Band gap = 0.0 eV
    Direct Gap = 0.000 eV
    Metallicity = 0.596
    Topological Z2 indices ν = (0;000)
  • cif file - scf.in - scf.out - bands.in - bands.out
  • Reference:

    Study of the crystal structures and nonstoichiometry in the system Cs3 Sc2 Cl9 - Cs Sc Cl3,
    Inorganic Chemistry 19, 129 (1980)


Band structure with spin-orbit coupling