• Formula : K2CdN12
  • Space Group : C2/m (12)
    Centrosymmetric : True
    Dimensionality : 3D
  • Structure parameters
    a = 14.254
    b = 3.785
    c = 8.883
    α = 90.0
    β = 92.9
    γ = 90.0
  • Number of atoms per primitive cell = 15
    Total number of electrons per primitive cell = 90
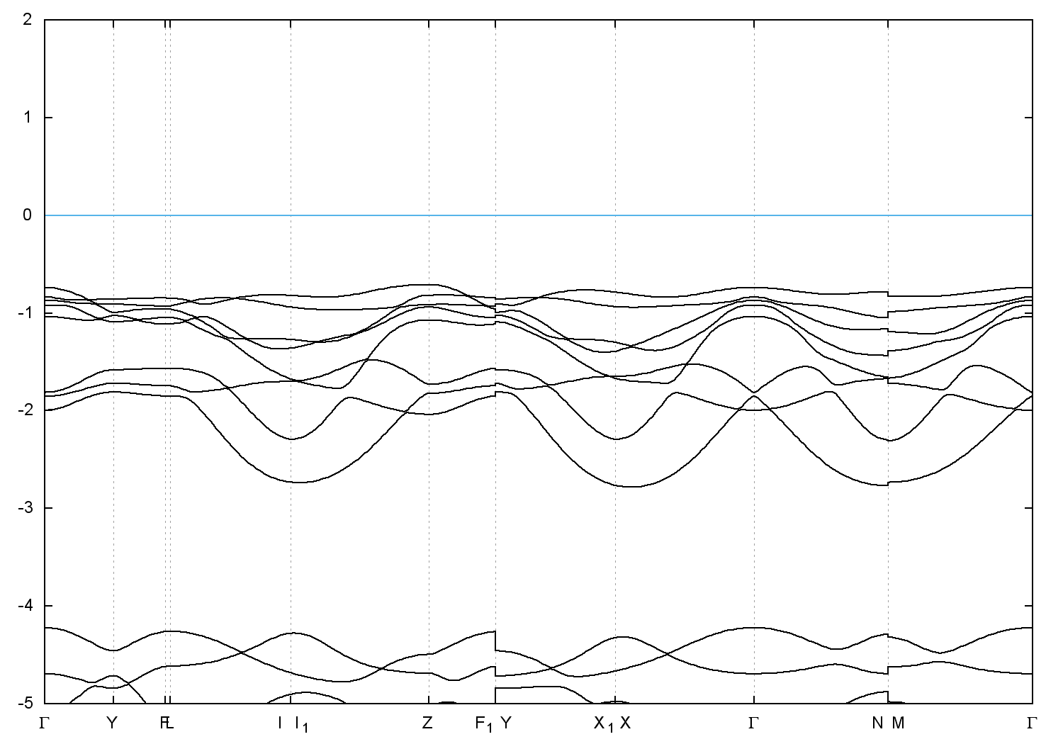
  • Band gap = 2.8735 eV
    Direct Gap = 2.989 eV
    Metallicity = 0.000
    Topological Z2 indices ν = (0;000)
  • scf.in - scf.out - bands.in - bands.out
  • Reference: ICSD Collection Code: 659621

Band structure with spin-orbit coupling