• Formula : BaMnCO3F2
  • Space Group : P6_3/m (176)
    Centrosymmetric : True
    Dimensionality : 2D
  • Structure parameters
    a = 4.912
    b = 4.912
    c = 9.919
    α = 90.0
    β = 90.0
    γ = 120.0
  • Number of atoms per primitive cell = 16
    Total number of electrons per primitive cell = 122
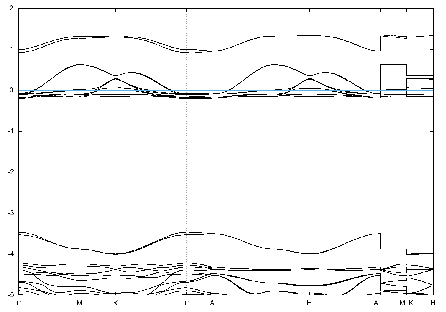
  • Band gap = 0.0 eV
    Direct Gap = 0.000 eV
    Metallicity = 0.877
    Topological Z2 indices ν = (0;000)
  • cif file - scf.in - scf.out - bands.in - bands.out
  • Reference:

    Synthesis and crystal structure of Ba Zn (C O3) F2; revision of the structure of Ba Mn (C O3) F2,
    Solid State Sciences 4, 891 (2002)


Band structure with spin-orbit coupling