• Formula : CsCaH3
  • Space Group : Pnma (62)
    Centrosymmetric : True
    Dimensionality : 1D
  • Structure parameters
    a = 6.519
    b = 8.118
    c = 6.03
    α = 90.0
    β = 90.0
    γ = 90.0
  • Number of atoms per primitive cell = 20
    Total number of electrons per primitive cell = 88
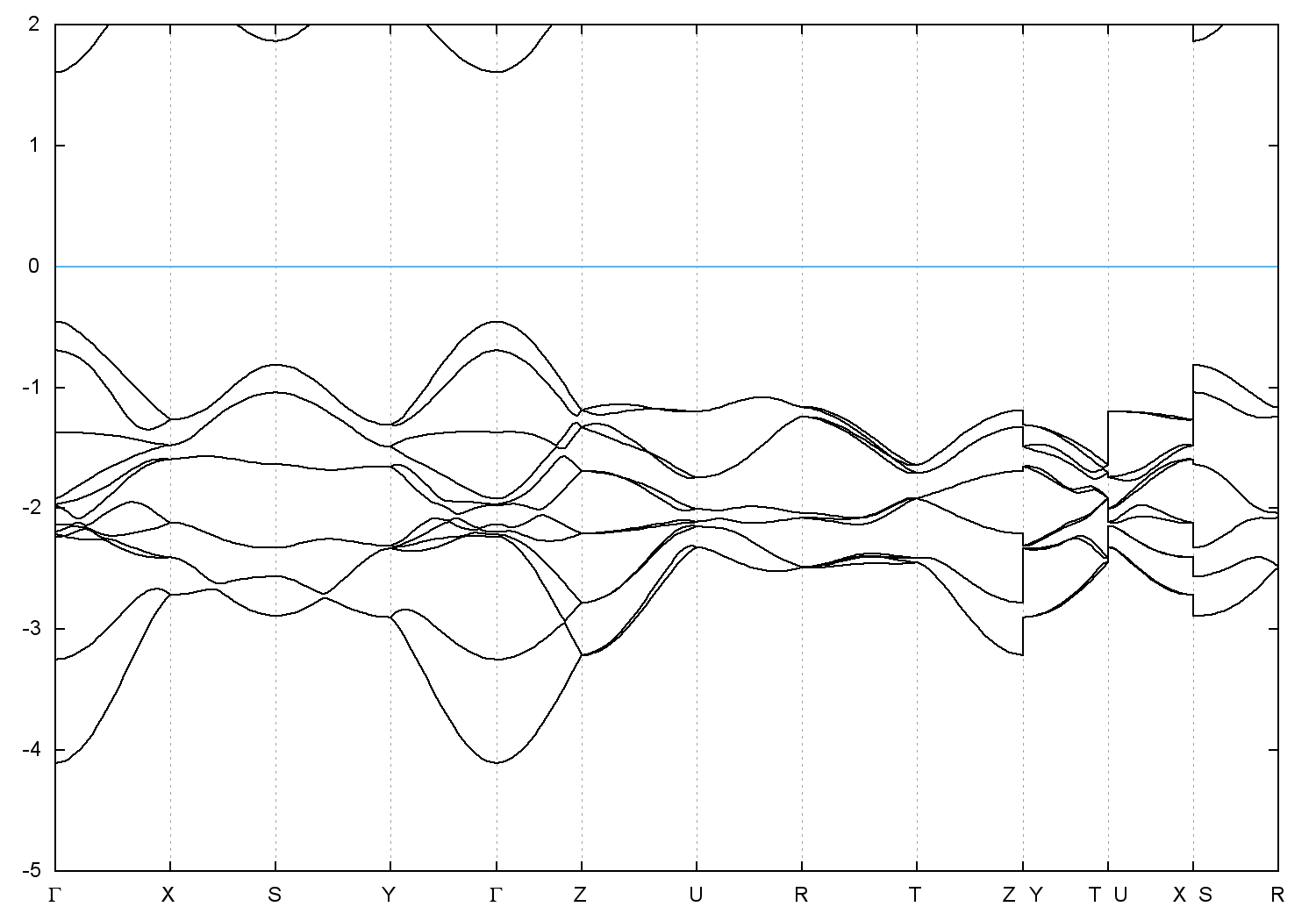
  • Band gap = 2.0624 eV
    Direct Gap = 2.062 eV
    Metallicity = 0.000
    Topological Z2 indices ν = (0;000)
  • scf.in - scf.out - bands.in - bands.out
  • Reference: ICSD Collection Code: 619213

Band structure with spin-orbit coupling