• Formula : LiCaCoF6
  • Space Group : P-31c (163)
    Centrosymmetric : True
    Dimensionality : 1D
  • Structure parameters
    a = 5.1024
    b = 5.1024
    c = 9.783
    α = 90.0
    β = 90.0
    γ = 120.0
  • Number of atoms per primitive cell = 18
    Total number of electrons per primitive cell = 144
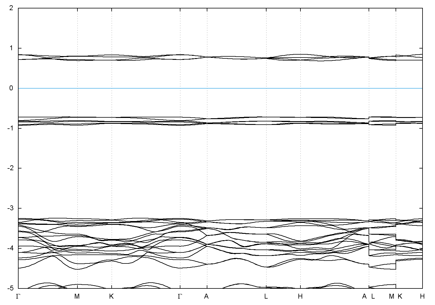
  • Band gap = 1.3971 eV
    Direct Gap = 1.400 eV
    Metallicity = 0.000
    Topological Z2 indices ν = (0;000)
  • scf.in - scf.out - bands.in - bands.out
  • Reference: ICSD Collection Code: 32730

Band structure with spin-orbit coupling