• Formula : K2FeNi(CN)6
  • Space Group : Fm-3m (225)
    Centrosymmetric : True
    Dimensionality : 3D
  • Structure parameters
    a = 9.96
    b = 9.96
    c = 9.96
    α = 90.0
    β = 90.0
    γ = 90.0
  • Number of atoms per primitive cell = 16
    Total number of electrons per primitive cell = 90
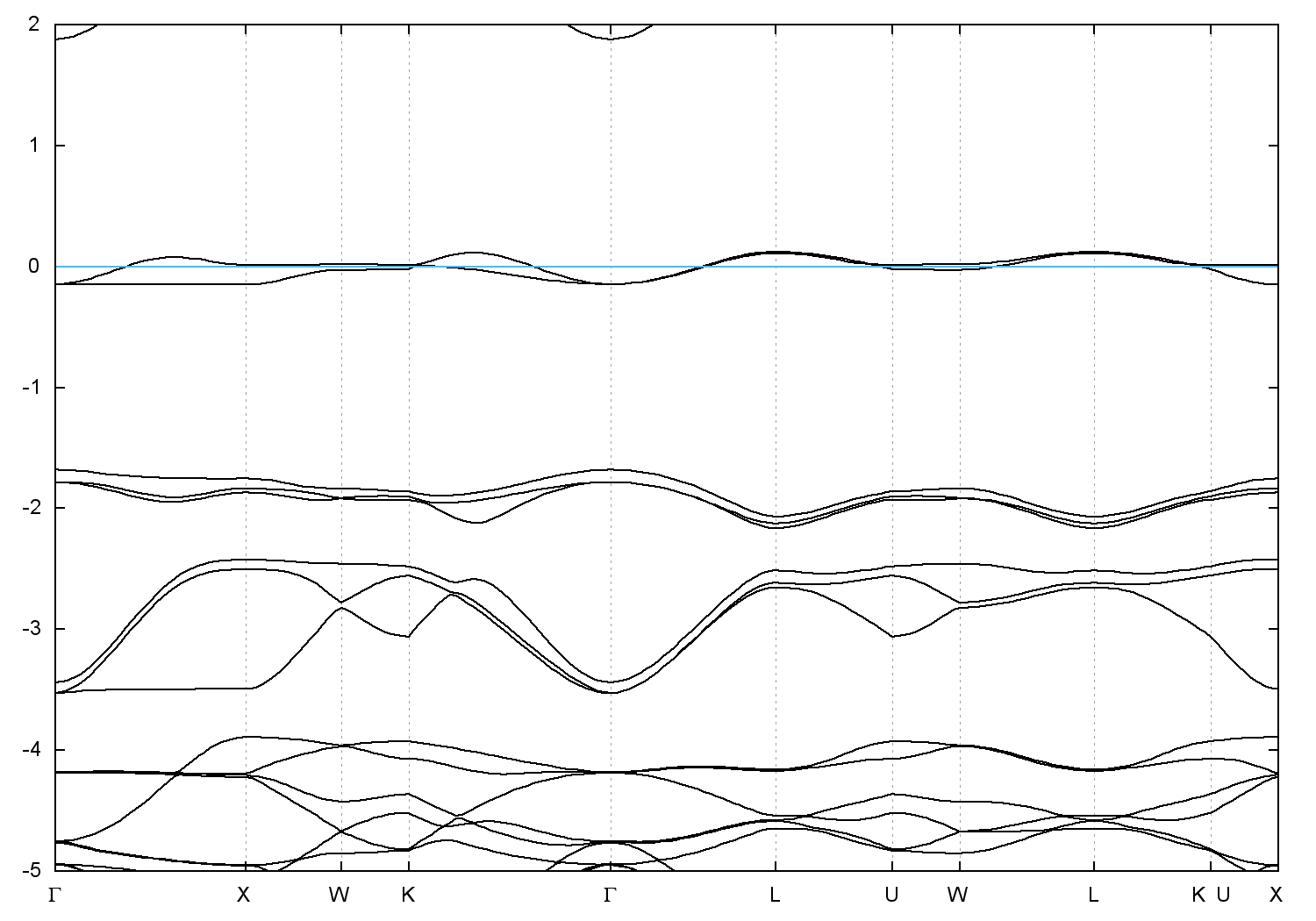
  • Band gap = 0.0 eV
    Direct Gap = 0.000 eV
    Metallicity = 0.507
    Topological Z2 indices ν = (0;000)
  • cif file - scf.in - scf.out - bands.in - bands.out
  • Reference:

    Struttura e costituzione chimica di alcuni ferrocianuri,
    Gazzetta Chimica Italiana 68, 803 (1938)


Band structure with spin-orbit coupling