• Formula : Cs2LiMn(CN)6
  • Space Group : Fm-3m (225)
    Centrosymmetric : True
    Dimensionality : 2D
  • Structure parameters
    a = 10.64
    b = 10.64
    c = 10.64
    α = 90.0
    β = 90.0
    γ = 90.0
  • Number of atoms per primitive cell = 16
    Total number of electrons per primitive cell = 90
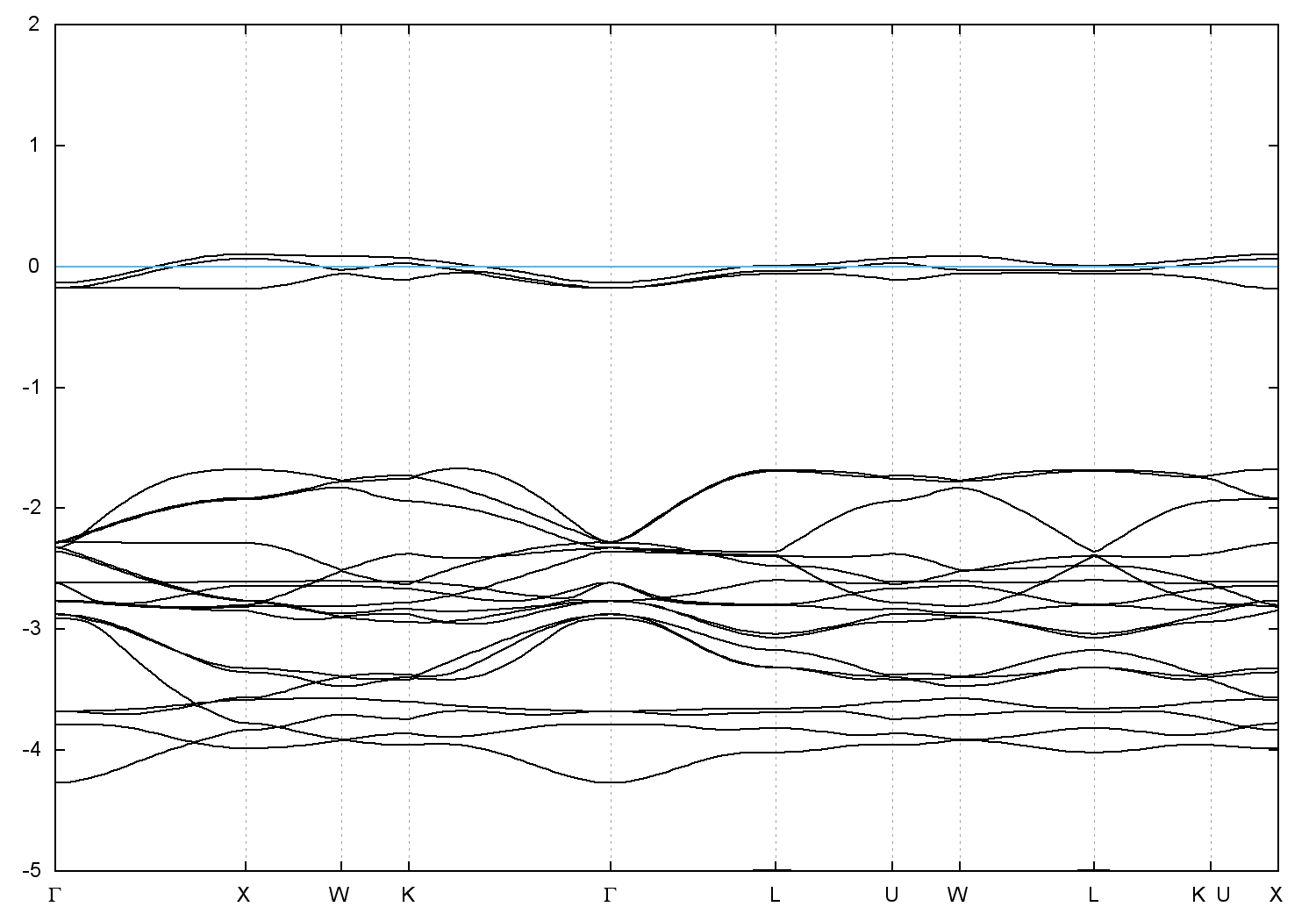
  • Band gap = 0.0 eV
    Direct Gap = 0.036 eV
    Metallicity = 0.629
    Topological Z2 indices ν = (0;000)
  • scf.in - scf.out - bands.in - bands.out
  • Reference: ICSD Collection Code: 68067

Band structure with spin-orbit coupling