• Formula : K3TcC4(N2O)2
  • Space Group : P-1 (2)
    Centrosymmetric : True
    Dimensionality : 1D
  • Structure parameters
    a = 6.2539
    b = 6.9389
    c = 7.4347
    α = 108.305
    β = 109.816
    γ = 104.143
  • Number of atoms per primitive cell = 14
    Total number of electrons per primitive cell = 90
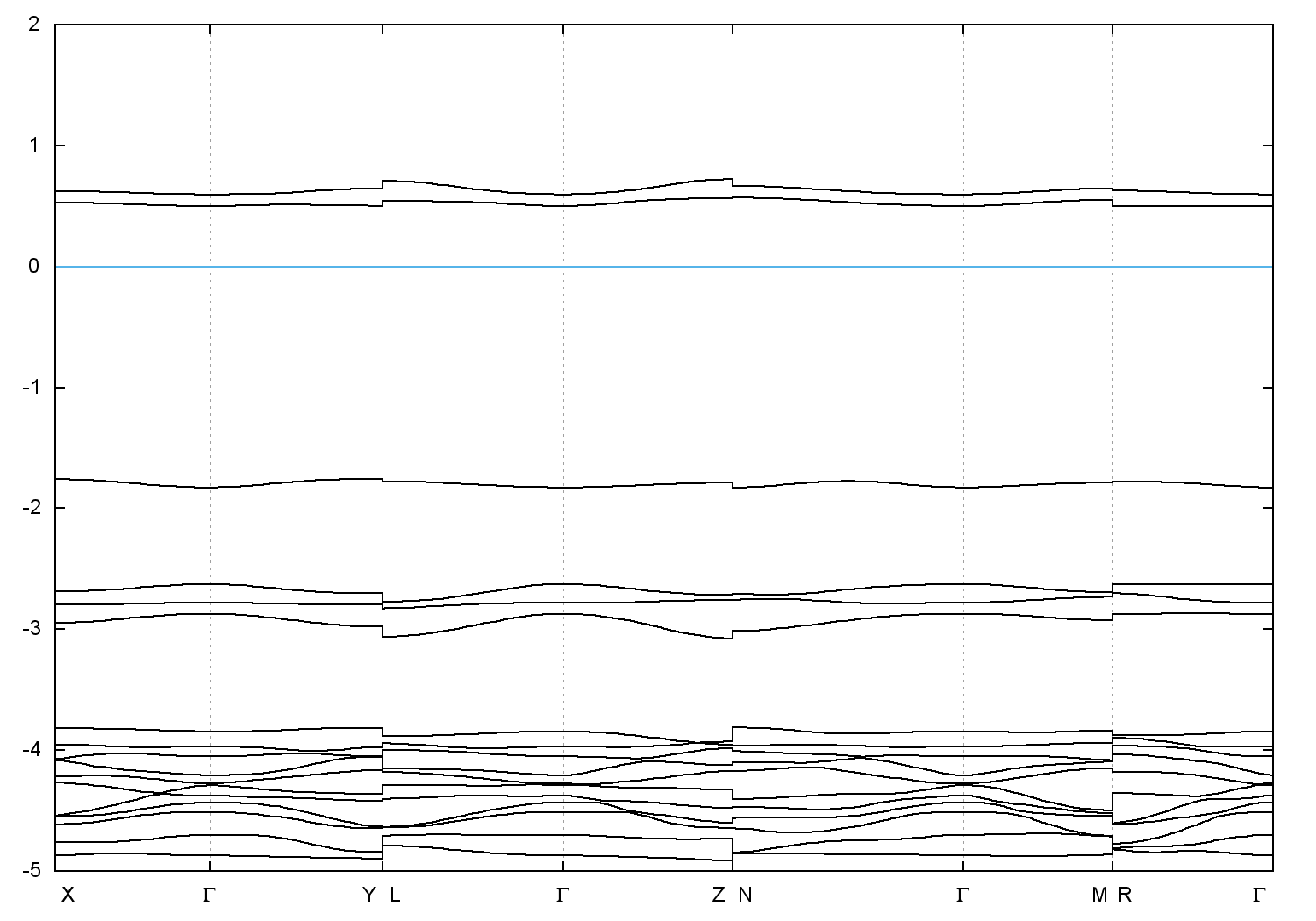
  • Band gap = 2.2512 eV
    Direct Gap = 2.257 eV
    Metallicity = 0.000
    Topological Z2 indices ν = (0;000)
  • scf.in - scf.out - bands.in - bands.out
  • Reference: ICSD Collection Code: 260824

Band structure with spin-orbit coupling