• Formula : H4C4SO
  • Space Group : P-1 (2)
    Centrosymmetric : True
    Dimensionality : 1D
  • Structure parameters
    a = 4.032
    b = 5.717
    c = 9.626
    α = 86.04
    β = 80.6
    γ = 86.09
  • Number of atoms per primitive cell = 20
    Total number of electrons per primitive cell = 64
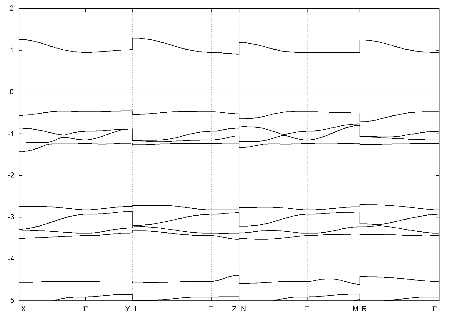
  • Band gap = 1.3594 eV
    Direct Gap = 1.421 eV
    Metallicity = 0.000
    Topological Z2 indices ν = (0;000)
  • cif file - scf.in - scf.out - bands.in - bands.out
  • Reference:

    2,5-Bis(methylthio)-1,4-benzoquinone and 2-methyl-3-(methylsulfonyl)benzo[<i>b</i>]thiophene,
    Acta Crystallographica Section C 56, 574 (2000)


Band structure with spin-orbit coupling