• Formula : Cu(CO)4
  • Space Group : C2/c (15)
    Centrosymmetric : True
    Dimensionality : 3D
  • Structure parameters
    a = 5.67467
    b = 8.9394
    c = 9.4987
    α = 90.0
    β = 94.3724
    γ = 90.0
  • Number of atoms per primitive cell = 18
    Total number of electrons per primitive cell = 102
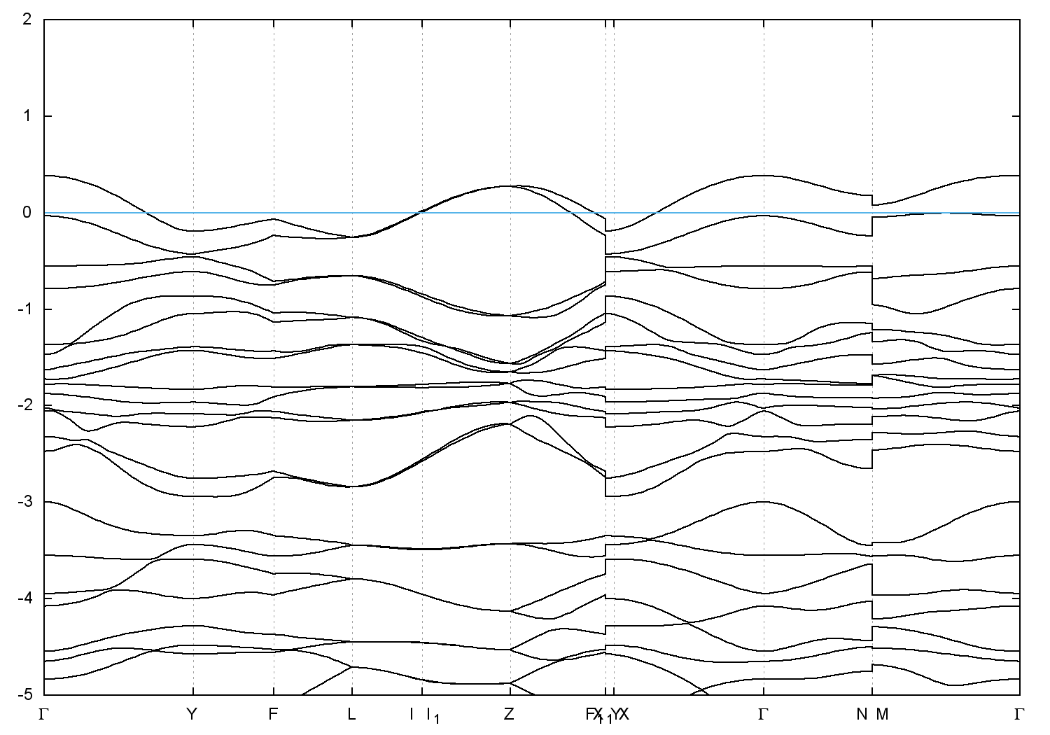
  • Band gap = 0.0 eV
    Direct Gap = 0.000 eV
    Metallicity = 0.504
    Topological Z2 indices ν = (1;011)
  • scf.in - scf.out - bands.in - bands.out
  • Reference: ICSD Collection Code: 415406

Band structure with spin-orbit coupling