• Formula : CsRbC2
  • Space Group : Pnma (62)
    Centrosymmetric : True
    Dimensionality : 1D
  • Structure parameters
    a = 8.578
    b = 5.1084
    c = 9.8545
    α = 90.0
    β = 90.0
    γ = 90.0
  • Number of atoms per primitive cell = 16
    Total number of electrons per primitive cell = 104
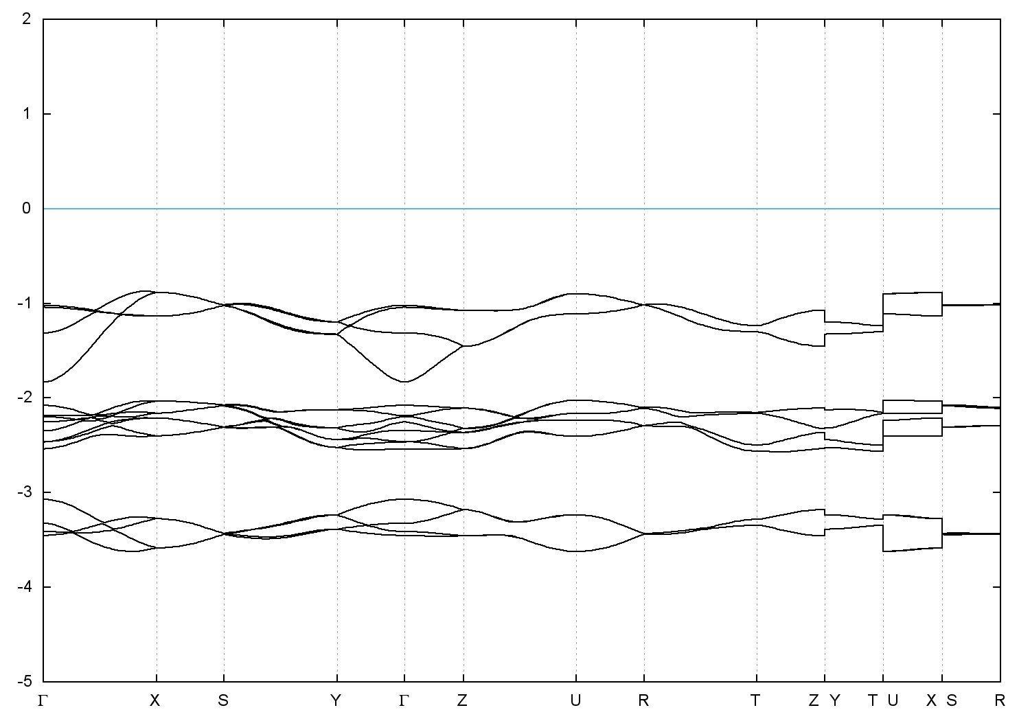
  • Band gap = 2.8694 eV
    Direct Gap = 3.018 eV
    Metallicity = 0.000
    Topological Z2 indices ν = (0;000)
  • scf.in - scf.out - bands.in - bands.out
  • Reference: ICSD Collection Code: 189823

Band structure with spin-orbit coupling