• Formula : CaC2(SN)2
  • Space Group : C2/c (15)
    Centrosymmetric : True
    Dimensionality : 1D
  • Structure parameters
    a = 9.617
    b = 6.424
    c = 7.8717
    α = 90.0
    β = 90.82
    γ = 90.0
  • Number of atoms per primitive cell = 14
    Total number of electrons per primitive cell = 80
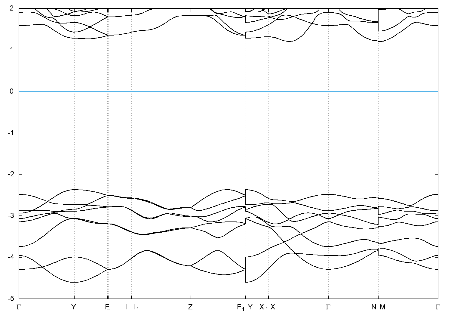
  • Band gap = 3.566 eV
    Direct Gap = 3.648 eV
    Metallicity = 0.000
    Topological Z2 indices ν = (0;000)
  • scf.in - scf.out - bands.in - bands.out
  • Reference: ICSD Collection Code: 412783

Band structure with spin-orbit coupling