• Formula : KBrF4
  • Space Group : I4/mcm (140)
    Centrosymmetric : True
    Dimensionality : 1D
  • Structure parameters
    a = 6.174
    b = 6.174
    c = 11.103
    α = 90.0
    β = 90.0
    γ = 90.0
  • Number of atoms per primitive cell = 12
    Total number of electrons per primitive cell = 88
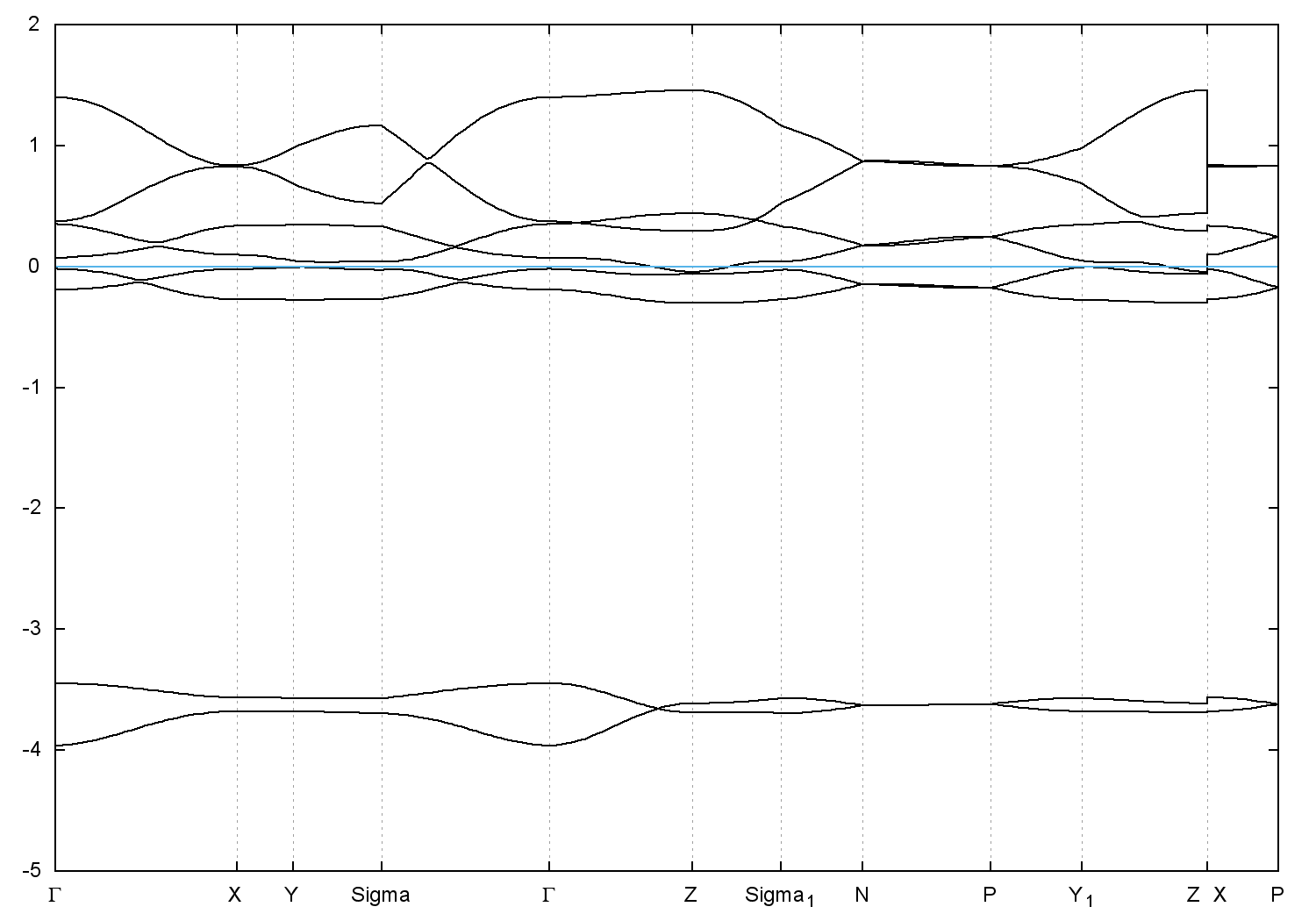
  • Band gap = 0.0 eV
    Direct Gap = 0.016 eV
    Metallicity = 0.097
    Topological Z2 indices ν = (0;000)
  • cif file - scf.in - scf.out - bands.in - bands.out
  • Reference:

    The crystal structure of K Br F4,
    Acta Crystallographica (1,1948-23,1967) 9, 493 (1956)


Band structure with spin-orbit coupling