• Formula : Rb4Br2O
  • Space Group : I4/mmm (139)
    Centrosymmetric : True
    Dimensionality : 1D
  • Structure parameters
    a = 5.444
    b = 5.444
    c = 17.25
    α = 90.0
    β = 90.0
    γ = 90.0
  • Number of atoms per primitive cell = 7
    Total number of electrons per primitive cell = 56
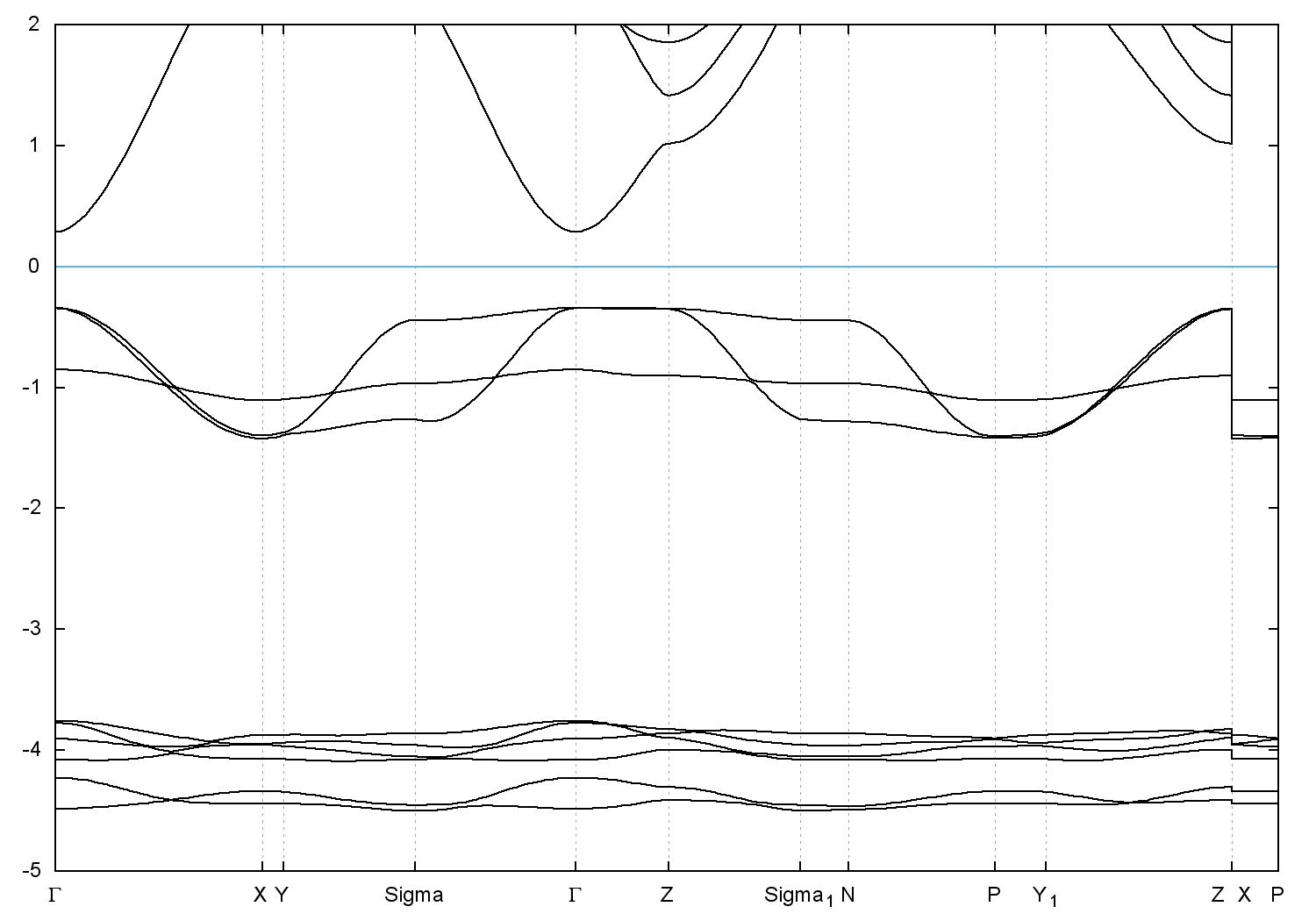
  • Band gap = 0.6273 eV
    Direct Gap = 0.627 eV
    Metallicity = 0.000
    Topological Z2 indices ν = (0;000)
  • scf.in - scf.out - bands.in - bands.out
  • Reference: ICSD Collection Code: 411954

Band structure with spin-orbit coupling