• Formula : CsNa2BO3
  • Space Group : Pmmn (59)
    Centrosymmetric : True
    Dimensionality : 1D
  • Structure parameters
    a = 6.2633
    b = 5.7967
    c = 5.6009
    α = 90.0
    β = 90.0
    γ = 90.0
  • Number of atoms per primitive cell = 14
    Total number of electrons per primitive cell = 96
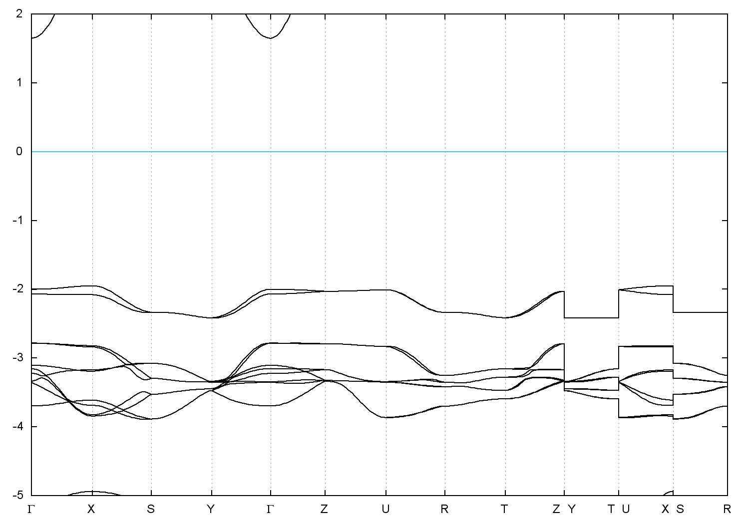
  • Band gap = 3.5967 eV
    Direct Gap = 3.648 eV
    Metallicity = 0.000
    Topological Z2 indices ν = (0;000)
  • scf.in - scf.out - bands.in - bands.out
  • Reference: ICSD Collection Code: 67524

Band structure with spin-orbit coupling