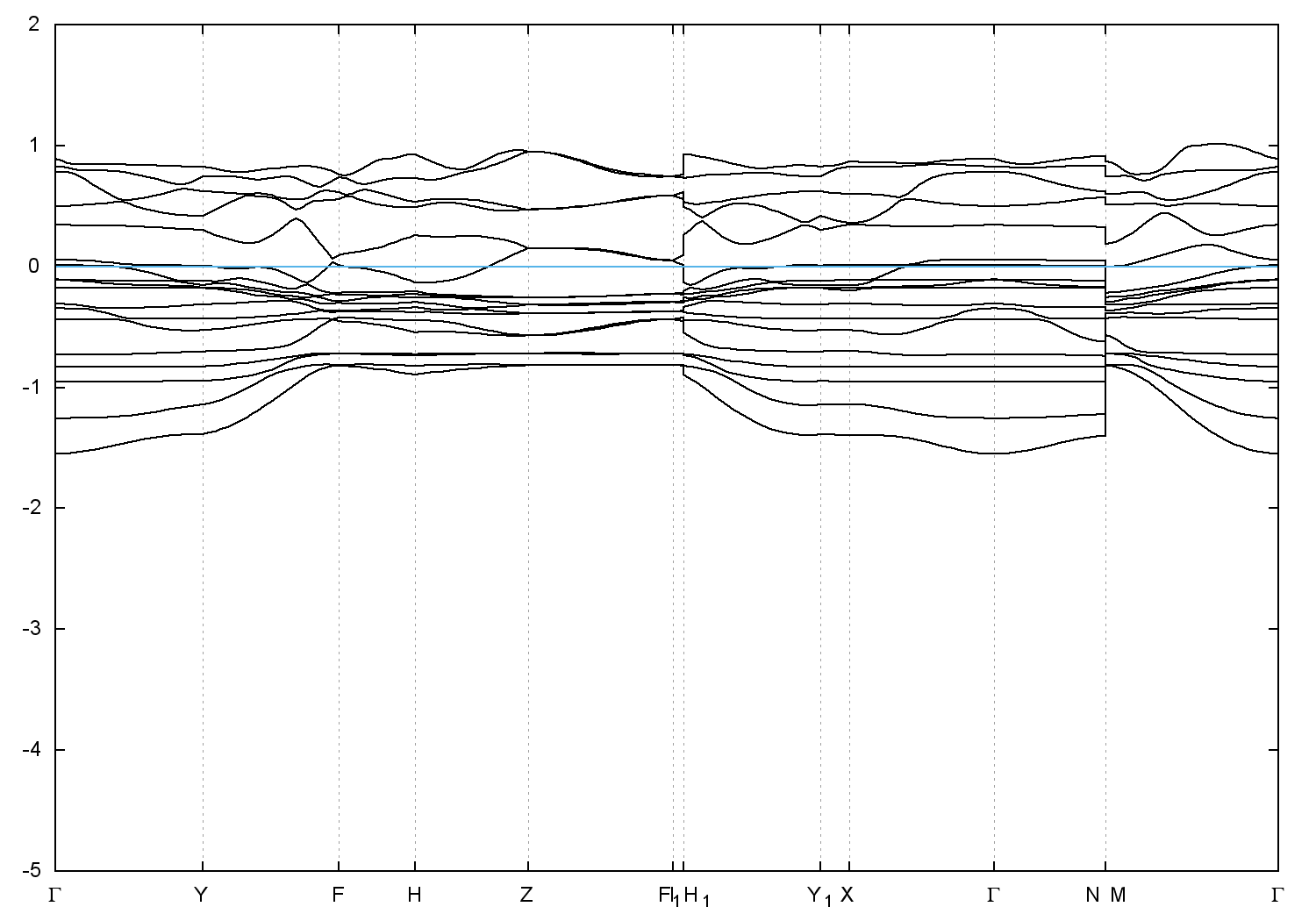
• Formula : BaPd
  • Space Group : C2/c (15)
    Centrosymmetric : True
    Dimensionality : 1D
  • Structure parameters
    a = 11.95
    b = 13.82
    c = 6.71
    α = 90.0
    β = 103.63
    γ = 90.0
  • Number of atoms per primitive cell = 4
    Total number of electrons per primitive cell = 56
  • Band gap = 0.0 eV
    Direct Gap = 0.010 eV
    Metallicity = 0.519
    Topological Z2 indices ν = (1;000)
  • cif file - scf.in - scf.out - bands.in - bands.out
  • Reference:

    Etude cristallographique du palladocyanure de baryum. BaPd(CN)4(H2O)4 _cod_database_code 1010798,
    Bulletin de la Societe Royal des Sciences de Liege 4, 74 (1935)


Band structure with spin-orbit coupling