• Formula : IN
  • Space Group : Pm-3m (221)
    Centrosymmetric : True
    Dimensionality : 1D
  • Structure parameters
    a = 4.37
    b = 4.37
    c = 4.37
    α = 90.0
    β = 90.0
    γ = 90.0
  • Number of atoms per primitive cell = 2
    Total number of electrons per primitive cell = 12
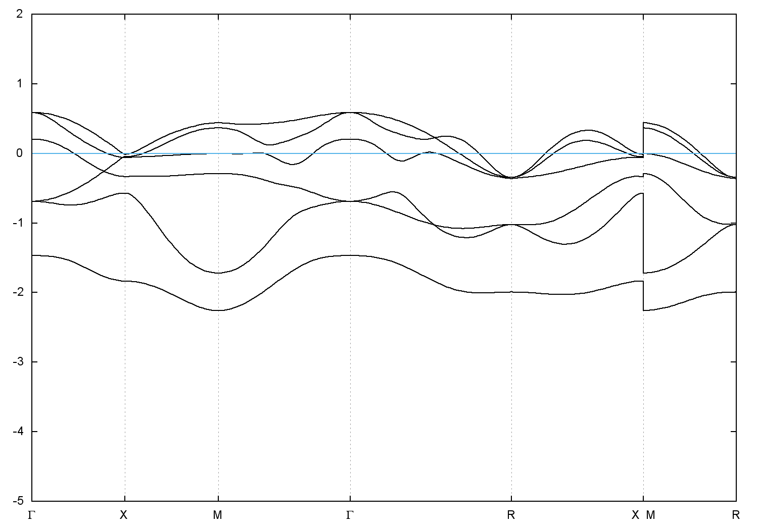
  • Band gap = 0.0 eV
    Direct Gap = 0.005 eV
    Metallicity = 0.477
    Topological Z2 indices ν = (1;111)
  • cif file - scf.in - scf.out - bands.in - bands.out
  • Reference:

    Ein Umwandlungspunkt der Ammoniumsalze zwischen -30 und -40 Grad _cod_database_code 1010404,
    Naturwissenschaften 14, 880 (1926)


Band structure with spin-orbit coupling