• Formula : IN
  • Space Group : Fm-3m (225)
    Centrosymmetric : True
    Dimensionality : 1D
  • Structure parameters
    a = 7.199
    b = 7.199
    c = 7.199
    α = 90.0
    β = 90.0
    γ = 90.0
  • Number of atoms per primitive cell = 2
    Total number of electrons per primitive cell = 12
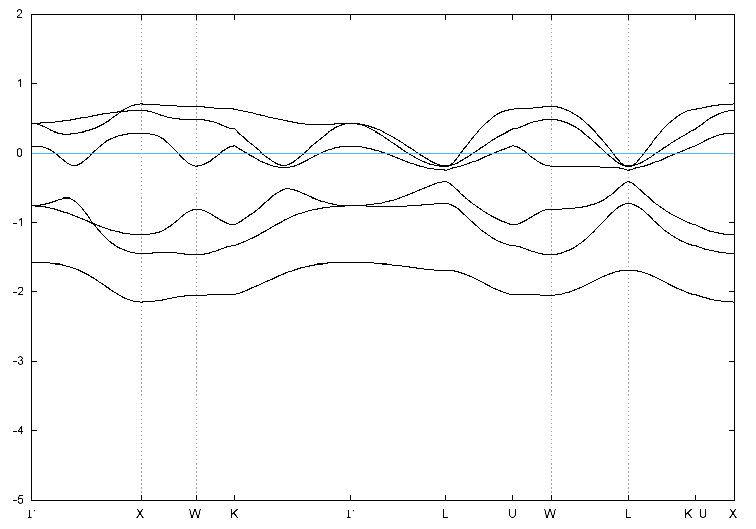
  • Band gap = 0.0 eV
    Direct Gap = 0.034 eV
    Metallicity = 0.639
    Topological Z2 indices ν = (0;000)
  • cif file - scf.in - scf.out - bands.in - bands.out
  • Reference:

    The Crystal Structure of the Ammonium Halides Above and Below the Transition Temperature _cod_database_code 1010075,
    Journal of the American Chemical Society 43, 84 (1921)


Band structure with spin-orbit coupling