• Formula : RbAuCl4
  • Space Group : C2/c (15)
    Centrosymmetric : True
    Dimensionality : 1D
  • Structure parameters
    a = 9.76
    b = 5.902
    c = 14.116
    α = 90.0
    β = 120.05
    γ = 90.0
  • Number of atoms per primitive cell = 12
    Total number of electrons per primitive cell = 96
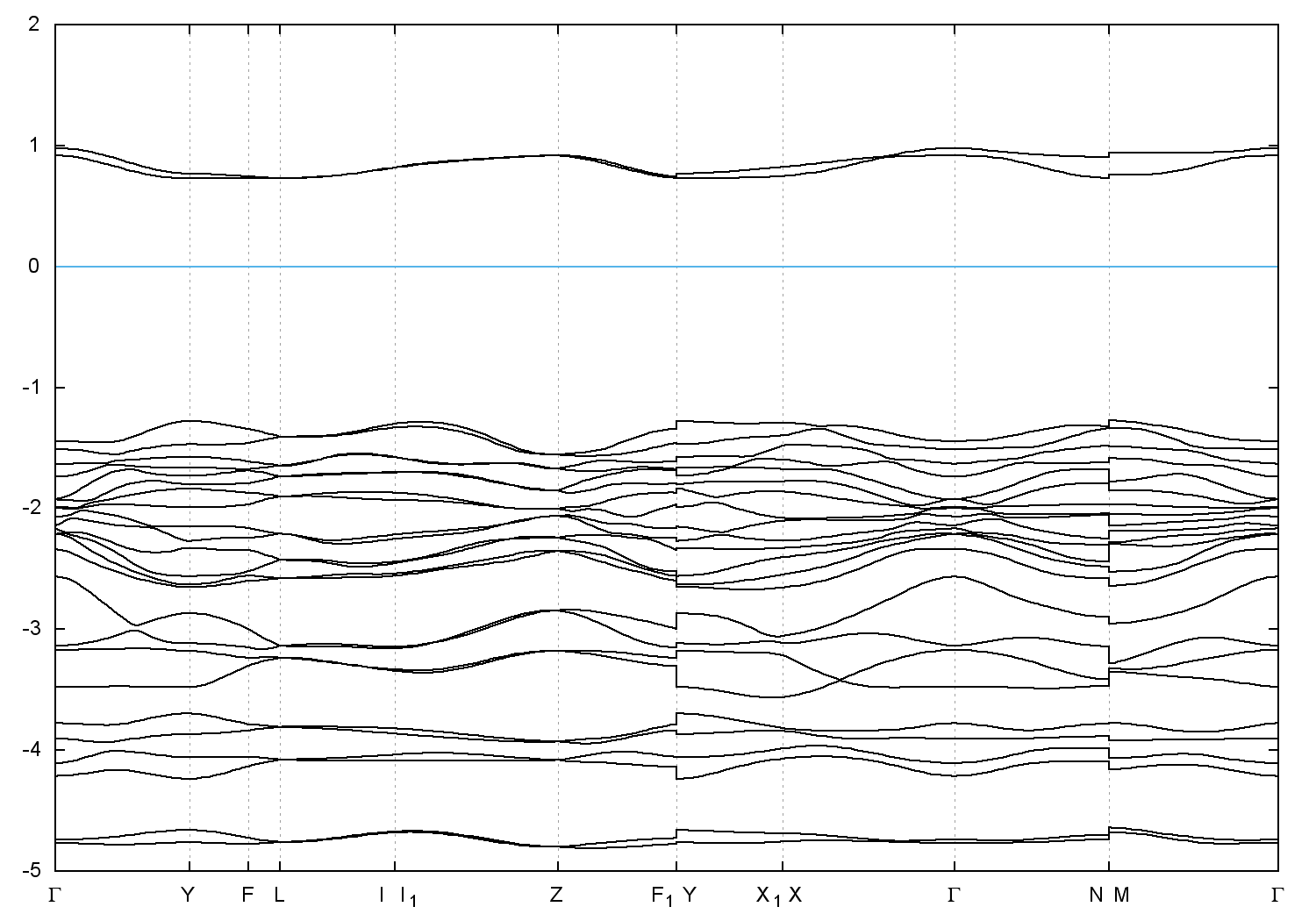
  • Band gap = 2.0009 eV
    Direct Gap = 2.007 eV
    Metallicity = 0.000
    Topological Z2 indices ν = (0;000)
  • cif file - scf.in - scf.out - bands.in - bands.out
  • Reference:

    Kristallchemischer Vergleich der Strukturen von Rb Au Cl4 und Rb Au Br4.,
    Zeitschrift fuer Kristallographie, Kristallgeometrie, Kristallphysik, Kristallchemie (-144,1977) 134, 471 (1971)


Band structure with spin-orbit coupling