• Formula : K2LiAlH6
  • Space Group : R-3m (166)
    Centrosymmetric : True
    Dimensionality : 1D
  • Structure parameters
    a = 5.62
    b = 5.62
    c = 27.33
    α = 90.0
    β = 90.0
    γ = 120.0
  • Number of atoms per primitive cell = 20
    Total number of electrons per primitive cell = 60
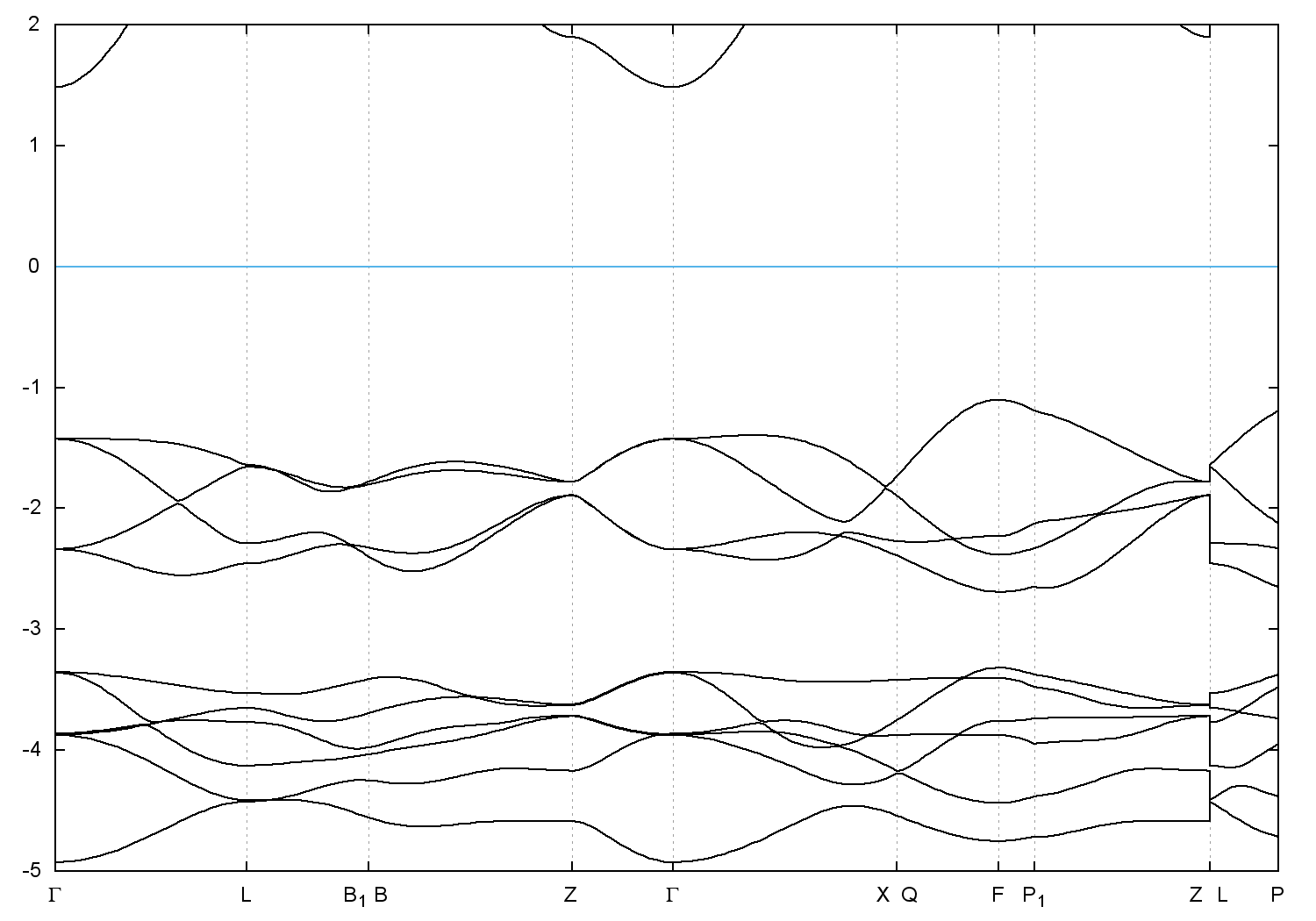
  • Band gap = 2.586 eV
    Direct Gap = 2.909 eV
    Metallicity = 0.000
    Topological Z2 indices ν = (0;000)
  • scf.in - scf.out - bands.in - bands.out
  • Reference: ICSD Collection Code: 245318

Band structure with spin-orbit coupling