• Formula : Sb
  • Space Group : P6_3/mmc (194)
    Centrosymmetric : True
    Dimensionality : 1D
  • Structure parameters
    a = 4.2995
    b = 4.2995
    c = 11.2515
    α = 90.0
    β = 90.0
    γ = 120.0
  • Number of atoms per primitive cell = 2
    Total number of electrons per primitive cell = 10
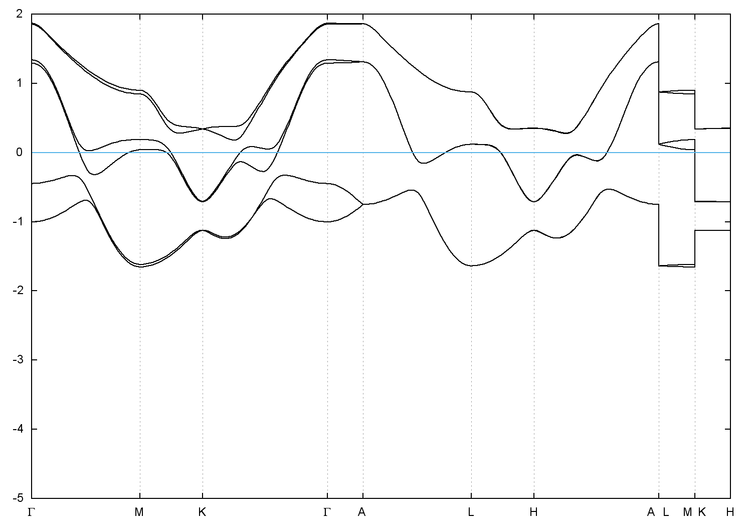
  • Band gap = 0.0 eV
    Direct Gap = 0.000 eV
    Metallicity = 0.874
    Topological Z2 indices ν = (1;000)
  • cif file - scf.in - scf.out - bands.in - bands.out
  • Reference:

    Precision determination of lattice constants Locality: synthetic Sample: at T = 25C Note: sample 1,
    Journal of Chemical Physics 3, 605 (1935)


Band structure with spin-orbit coupling