• Formula : RbS
  • Space Group : Immm (71)
    Centrosymmetric : True
    Dimensionality : 1D
  • Structure parameters
    a = 6.857
    b = 8.656
    c = 4.994
    α = 90.0
    β = 90.0
    γ = 90.0
  • Number of atoms per primitive cell = 4
    Total number of electrons per primitive cell = 30
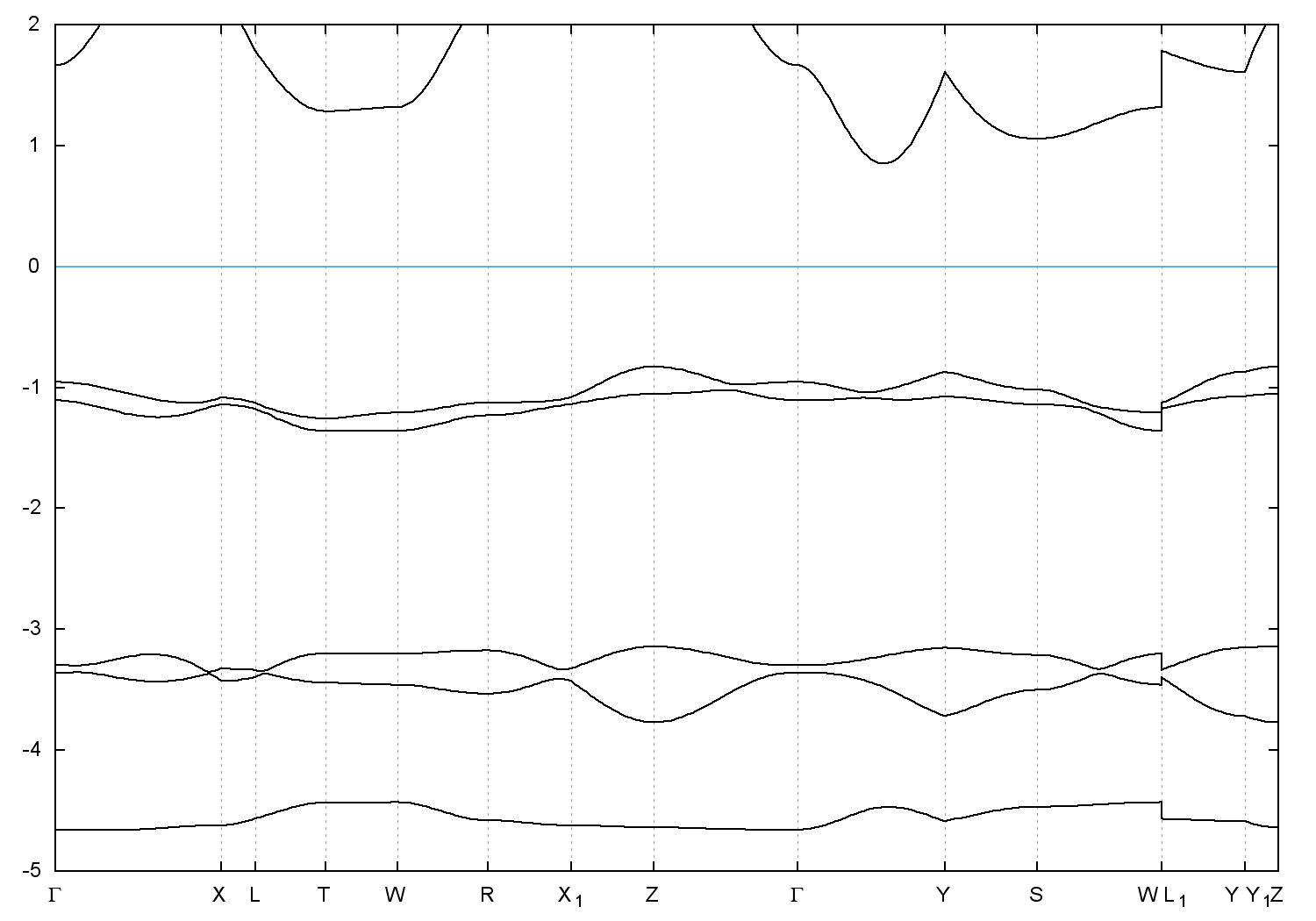
  • Band gap = 1.6796 eV
    Direct Gap = 1.873 eV
    Metallicity = 0.000
    Topological Z2 indices ν = (0;000)
  • scf.in - scf.out - bands.in - bands.out
  • Reference: ICSD Collection Code: 73175

Band structure with spin-orbit coupling