• Formula : RbYS2
  • Space Group : R-3m (166)
    Centrosymmetric : True
    Dimensionality : 2D
  • Structure parameters
    a = 4.0444
    b = 4.0444
    c = 22.8267
    α = 90.0
    β = 90.0
    γ = 120.0
  • Number of atoms per primitive cell = 4
    Total number of electrons per primitive cell = 32
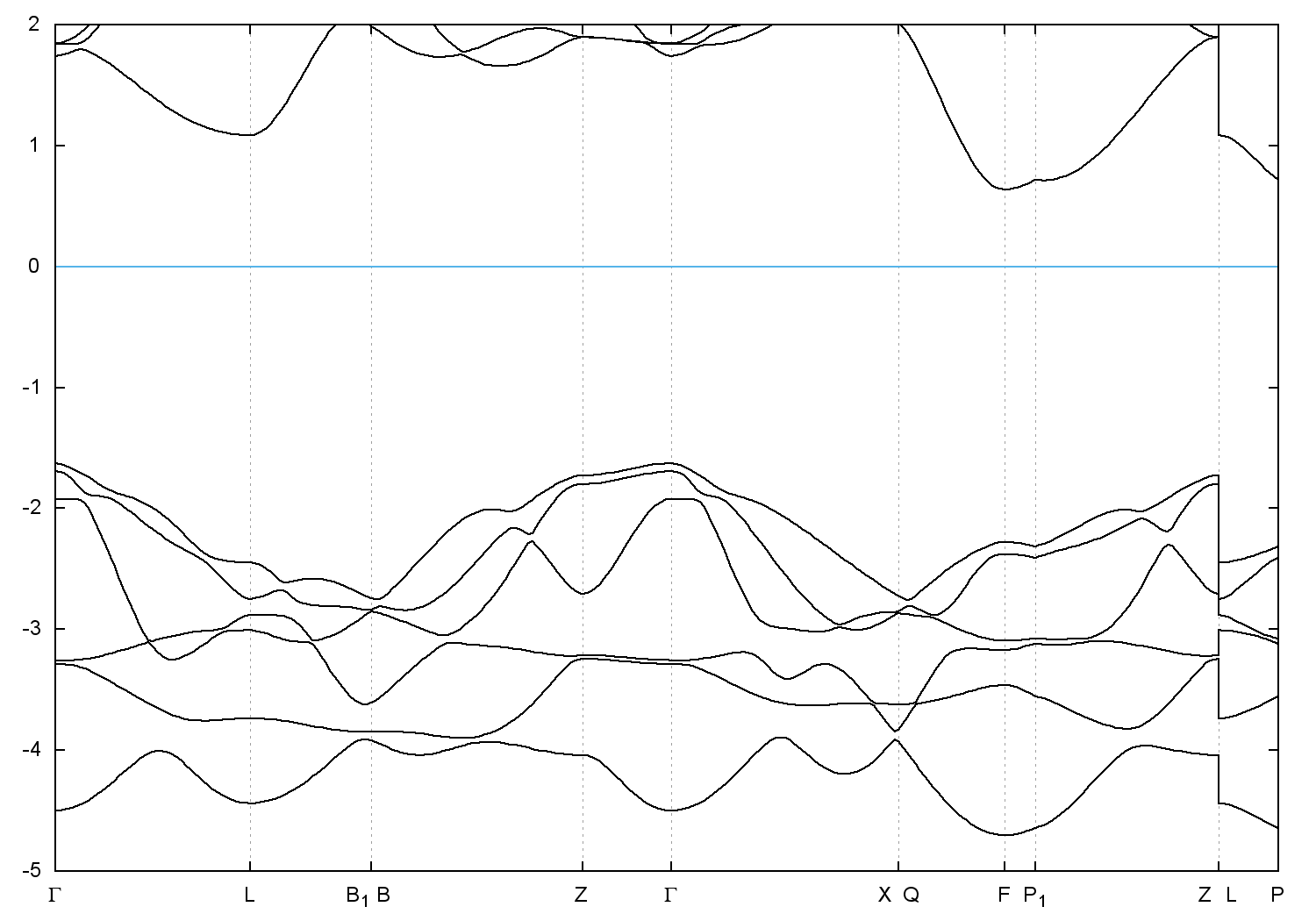
  • Band gap = 2.2654 eV
    Direct Gap = 2.916 eV
    Metallicity = 0.000
    Topological Z2 indices ν = (0;000)
  • cif file - scf.in - scf.out - bands.in - bands.out
  • Reference:

    Structure determination of KLaS~2~, KPrS~2~, KEuS~2~, KGdS~2~, KLuS~2~, KYS~2~, RbYS~2~, NaLaS~2~ and crystal-chemical analysis of the group 1 and thallium(I) rare-earth sulfide series,
    Acta Crystallographica Section B 70, 360 (2014)


Band structure with spin-orbit coupling