• Formula : Rb2S
  • Space Group : Fm-3m (225)
    Centrosymmetric : True
    Dimensionality : 1D
  • Structure parameters
    a = 7.65
    b = 7.65
    c = 7.65
    α = 90.0
    β = 90.0
    γ = 90.0
  • Number of atoms per primitive cell = 3
    Total number of electrons per primitive cell = 24
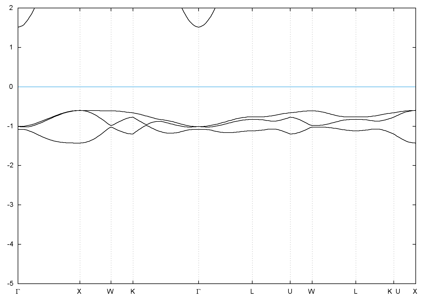
  • Band gap = 2.1158 eV
    Direct Gap = 2.527 eV
    Metallicity = 0.000
    Topological Z2 indices ν = (0;000)
  • cif file - scf.in - scf.out - bands.in - bands.out
  • Reference:

    Second edition. Interscience Publishers, New York, New York Anti-fluorite structure,
    Crystal Structures 1, 239 (1963)


Band structure with spin-orbit coupling