• Formula : SrO
  • Space Group : Fm-3m (225)
    Centrosymmetric : True
    Dimensionality : 1D
  • Structure parameters
    a = 5.16132
    b = 5.16132
    c = 5.16132
    α = 90.0
    β = 90.0
    γ = 90.0
  • Number of atoms per primitive cell = 2
    Total number of electrons per primitive cell = 16
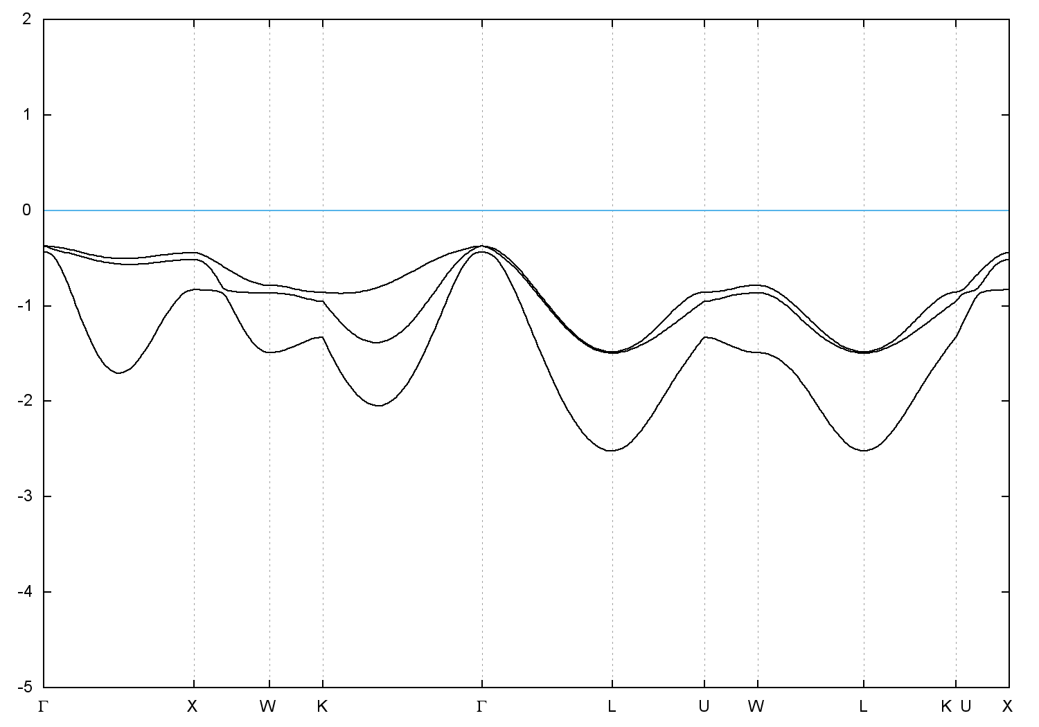
  • Band gap = 3.293 eV
    Direct Gap = 3.362 eV
    Metallicity = 0.000
    Topological Z2 indices ν = (0;000)
  • cif file - scf.in - scf.out - bands.in - bands.out
  • Reference:

    Structural and electrical properties of calcium and strontium hydrides,
    Journal of Materials Chemistry 19, 2766 (2009)


Band structure with spin-orbit coupling