• Formula : Ti2O3
  • Space Group : R-3c (167)
    Centrosymmetric : True
    Dimensionality : 3D
  • Structure parameters
    a = 5.149
    b = 5.149
    c = 13.642
    α = 90.0
    β = 90.0
    γ = 120.0
  • Number of atoms per primitive cell = 10
    Total number of electrons per primitive cell = 84
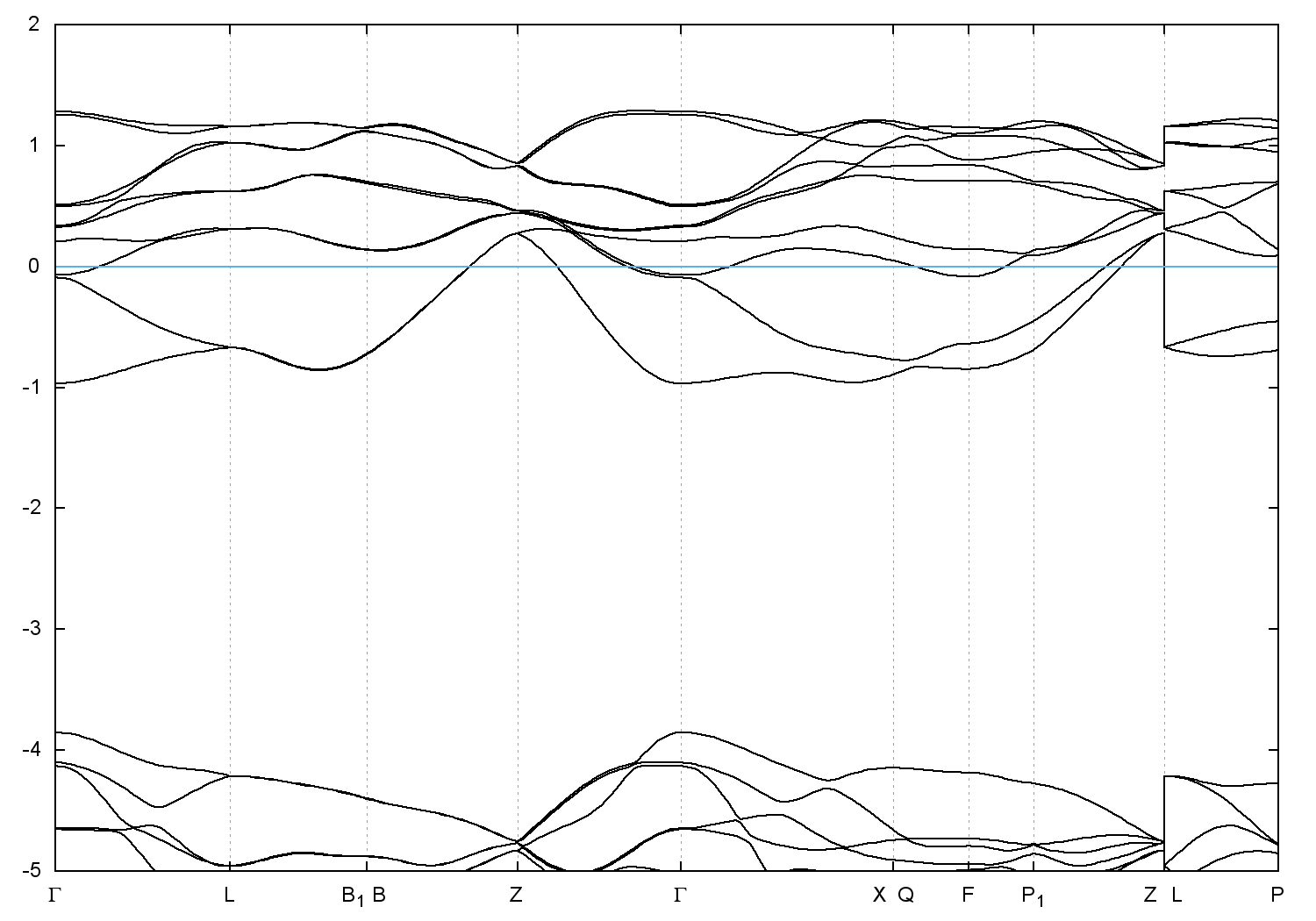
  • Band gap = 0.0 eV
    Direct Gap = 0.006 eV
    Metallicity = 0.366
    Topological Z2 indices ν = (1;000)
  • cif file - scf.in - scf.out - bands.in - bands.out
  • Reference:

    Refinement of the alpha Al2O3, Ti2O3, V2O3 and Cr2O3 structures Locality: synthetic,
    Zeitschrift fur Kristallographie 117, 235 (1962)


Band structure with spin-orbit coupling