• Formula : SiO2
  • Space Group : P4_2/mnm (136)
    Centrosymmetric : True
    Dimensionality : 3D
  • Structure parameters
    a = 4.044
    b = 4.044
    c = 2.619
    α = 90.0
    β = 90.0
    γ = 90.0
  • Number of atoms per primitive cell = 6
    Total number of electrons per primitive cell = 32
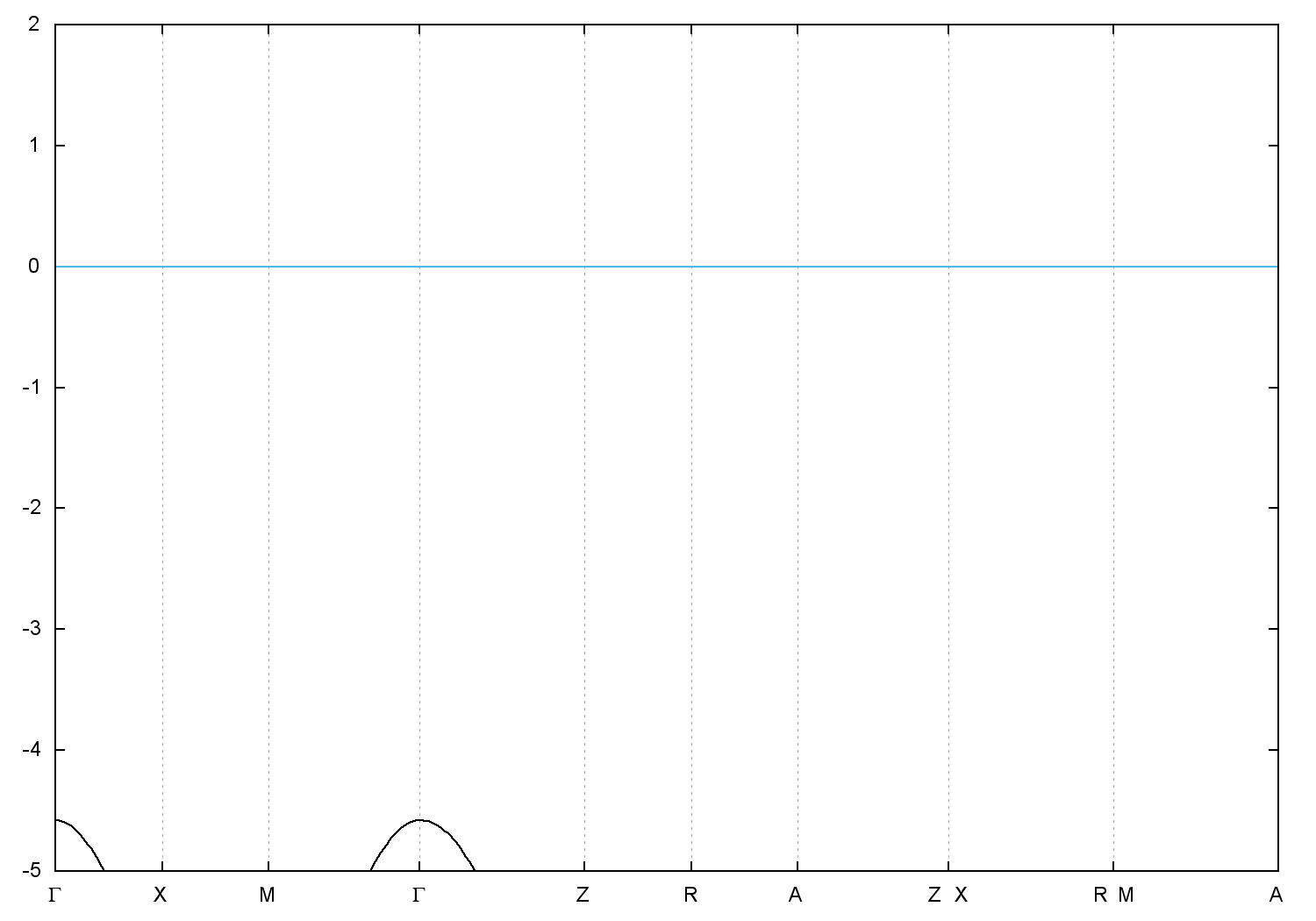
  • Band gap = 6.8678 eV
    Direct Gap = 6.868 eV
    Metallicity = 0.000
    Topological Z2 indices ν = (0;000)
  • cif file - scf.in - scf.out - bands.in - bands.out
  • Reference:

    Bonding character of SiO2 stishovite under high pressures up to 30 GPa Sample: P = 29.1 GPa,
    Physics and Chemistry of Minerals 29, 633 (2002)


Band structure with spin-orbit coupling