• Formula : PbO2
  • Space Group : P4_2/mnm (136)
    Centrosymmetric : True
    Dimensionality : 3D
  • Structure parameters
    a = 4.9578
    b = 4.9578
    c = 3.3878
    α = 90.0
    β = 90.0
    γ = 90.0
  • Number of atoms per primitive cell = 6
    Total number of electrons per primitive cell = 52
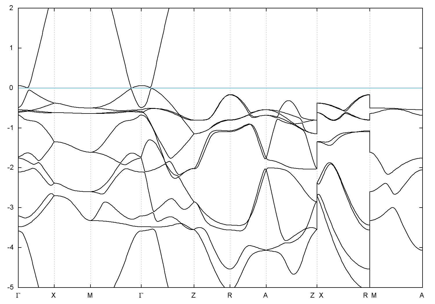
  • Band gap = 0.0 eV
    Direct Gap = 0.025 eV
    Metallicity = 0.003
    Topological Z2 indices ν = (0;000)
  • cif file - scf.in - scf.out - bands.in - bands.out
  • Reference:

    Powder neutron diffraction study of chemically prepared B-lead dioxide Locality: synthetic,
    Acta Crystallographica, Section B 36, 2394 (1980)


Band structure with spin-orbit coupling