• Formula : RbNO3
  • Space Group : Pmmn (59)
    Centrosymmetric : True
    Dimensionality : 1D
  • Structure parameters
    a = 5.667
    b = 5.181
    c = 4.798
    α = 90.0
    β = 90.0
    γ = 90.0
  • Number of atoms per primitive cell = 10
    Total number of electrons per primitive cell = 64
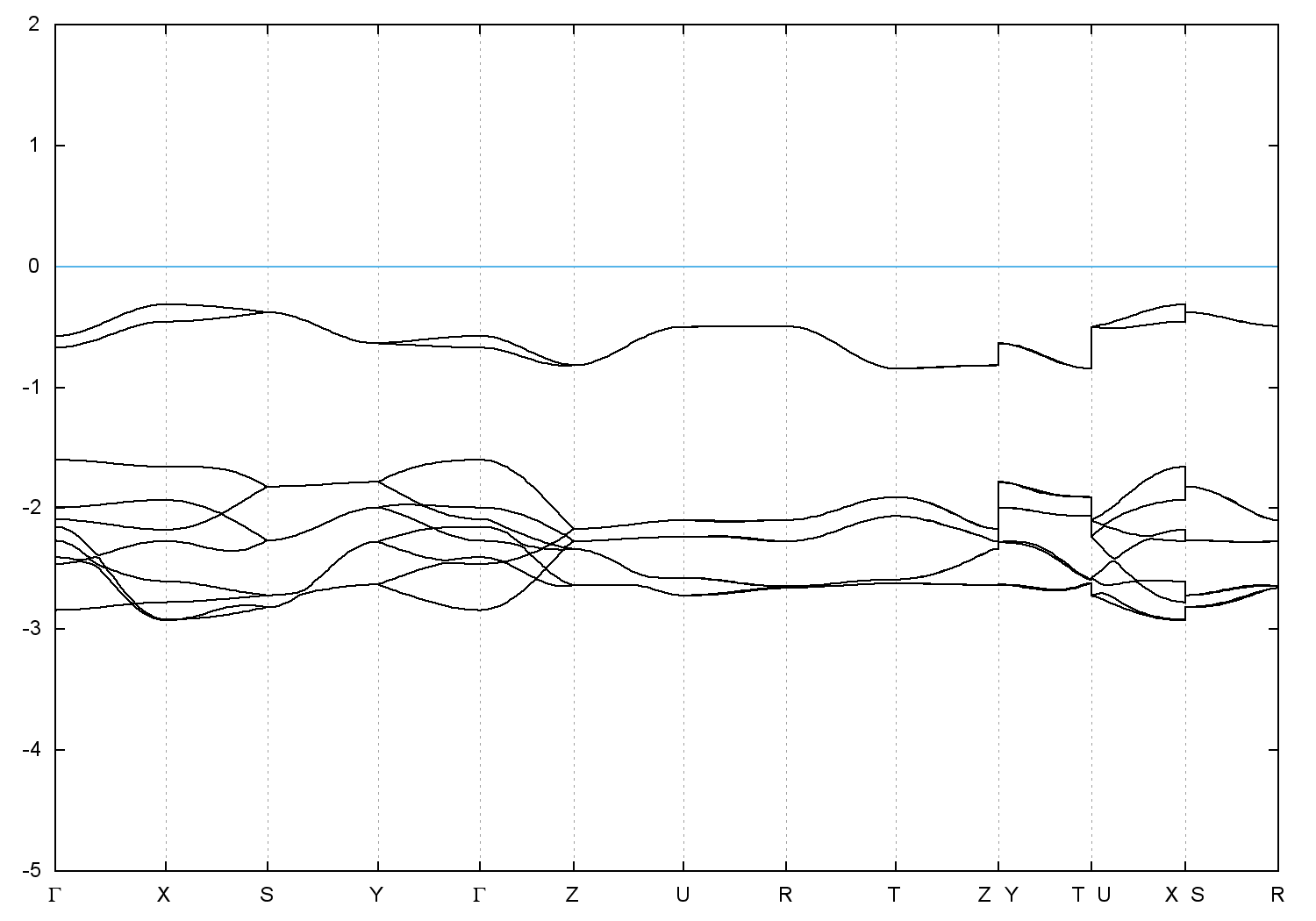
  • Band gap = 3.2649 eV
    Direct Gap = 3.265 eV
    Metallicity = 0.000
    Topological Z2 indices ν = (0;000)
  • cif file - scf.in - scf.out - bands.in - bands.out
  • Reference:

    Structure determination of the high-pressure phases Rb N O3 V, Cs N O3 III and Cs N O3 IV,
    Acta Crystallographica B (24,1968-38,1982) 35, 2829 (1979)


Band structure with spin-orbit coupling