• Formula : NiS
  • Space Group : P6_3/mmc (194)
    Centrosymmetric : True
    Dimensionality : 3D
  • Structure parameters
    a = 3.4395
    b = 3.4395
    c = 5.3514
    α = 90.0
    β = 90.0
    γ = 120.0
  • Number of atoms per primitive cell = 4
    Total number of electrons per primitive cell = 32
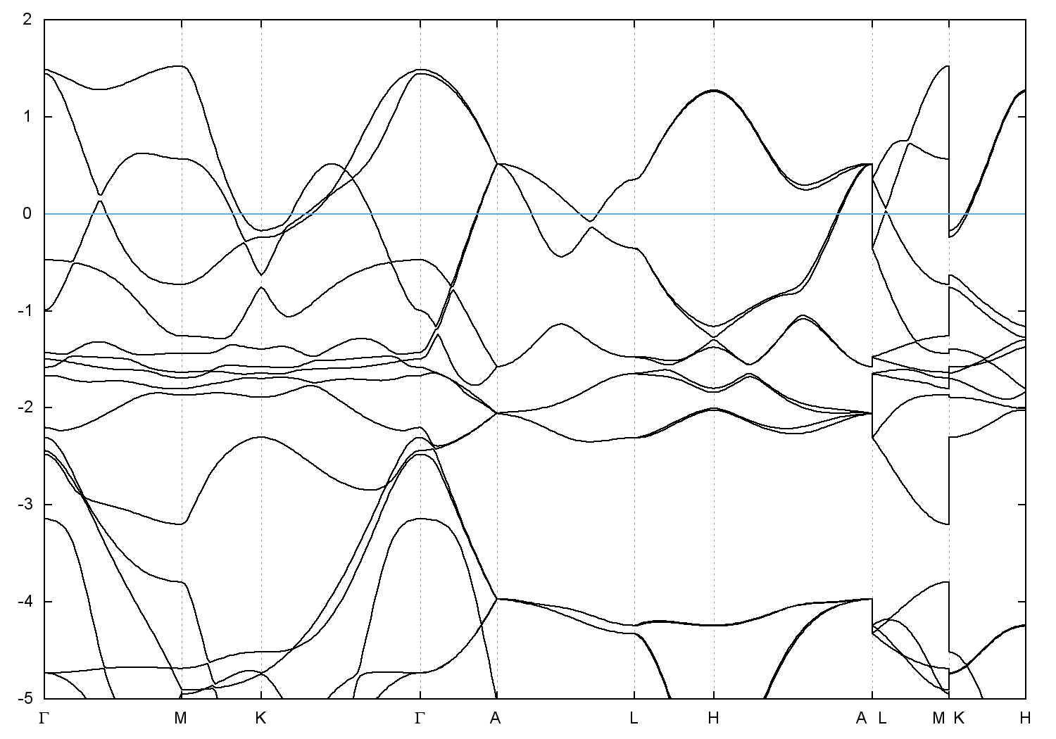
  • Band gap = 0.0 eV
    Direct Gap = 0.003 eV
    Metallicity = 0.283
    Topological Z2 indices ν = (0;000)
  • cif file - scf.in - scf.out - bands.in - bands.out
  • Reference:

    X-ray diffraction measurements on metallic and semiconducting hexagonal NiS Note: T = 300 K,
    Physical Review B 2, 2859 (1970)


Band structure with spin-orbit coupling