• Formula : N2O
  • Space Group : Pa3 (205)
    Centrosymmetric : True
    Dimensionality : 1D
  • Structure parameters
    a = 5.72
    b = 5.72
    c = 5.72
    α = 90.0
    β = 90.0
    γ = 90.0
  • Number of atoms per primitive cell = 12
    Total number of electrons per primitive cell = 64
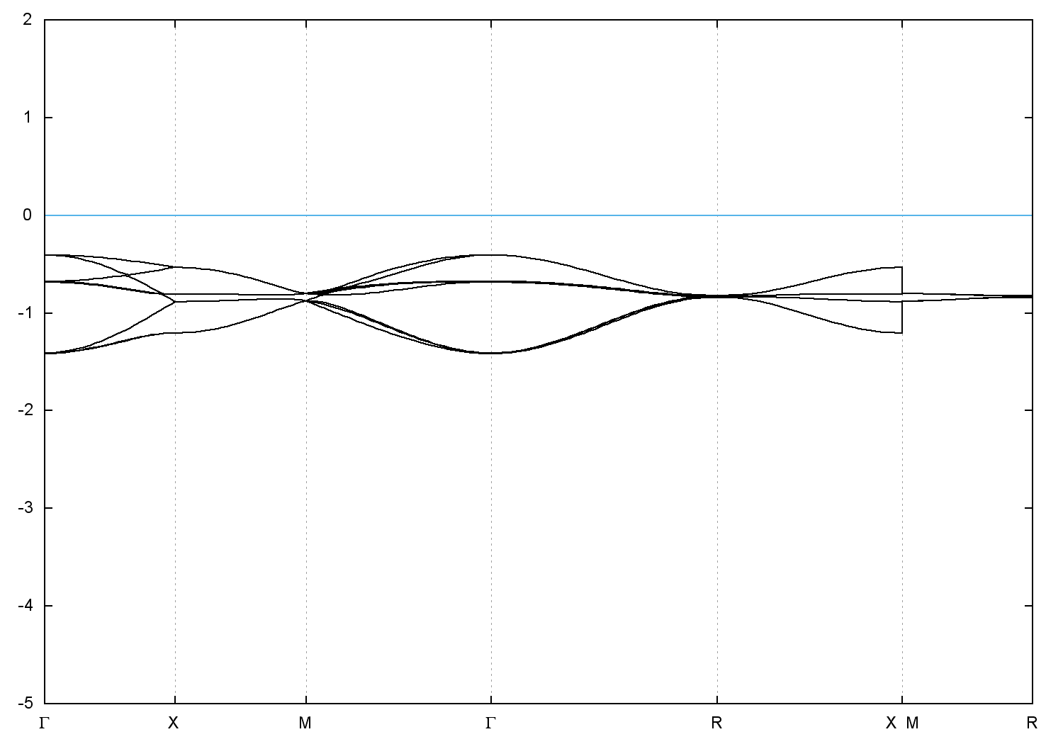
  • Band gap = 3.5955 eV
    Direct Gap = 3.773 eV
    Metallicity = 0.000
    Topological Z2 indices ν = (0;000)
  • cif file - scf.in - scf.out - bands.in - bands.out
  • Reference:

    The structure of solid nitrous oxide and carbon dioxide,
    Proceedings of the Koninklijke Nederlandse Academie van Wetenschappen 27, 839 (1924)


Band structure with spin-orbit coupling