• Formula : NaMnO2
  • Space Group : C2/m (12)
    Centrosymmetric : True
    Dimensionality : 2D
  • Structure parameters
    a = 5.63
    b = 2.86
    c = 5.77
    α = 90.0
    β = 112.9
    γ = 90.0
  • Number of atoms per primitive cell = 4
    Total number of electrons per primitive cell = 36
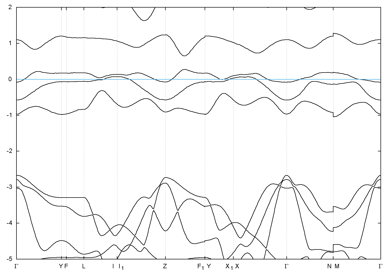
  • Band gap = 0.0 eV
    Direct Gap = 0.057 eV
    Metallicity = 0.372
    Topological Z2 indices ν = (0;000)
  • cif file - scf.in - scf.out - bands.in - bands.out
  • Reference:

    Sur Quelques Nouvelles Phases de Formule Nax Mn O2 (X<1),
    Journal of Solid State Chemistry 3, 1 (1971)


Band structure with spin-orbit coupling