• Formula : Mg2SiO4
  • Space Group : Fd-3m (227)
    Centrosymmetric : True
    Dimensionality : 3D
  • Structure parameters
    a = 8.0709
    b = 8.0709
    c = 8.0709
    α = 90.0
    β = 90.0
    γ = 90.0
  • Number of atoms per primitive cell = 14
    Total number of electrons per primitive cell = 96
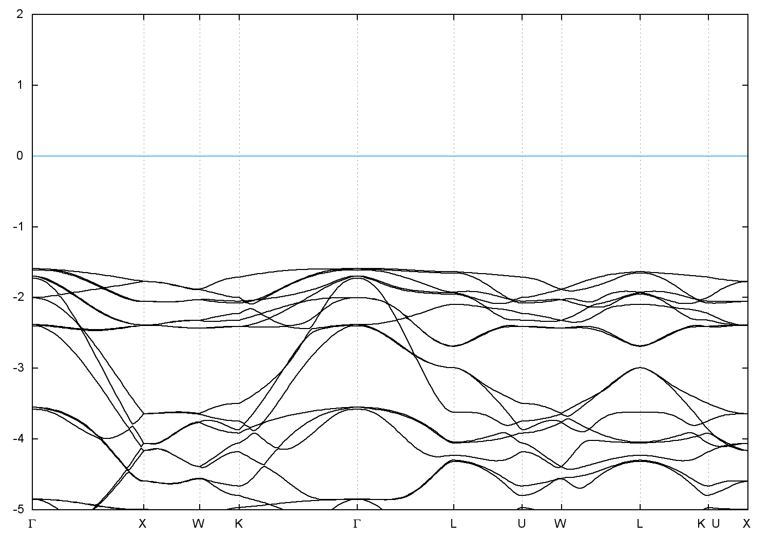
  • Band gap = 5.08 eV
    Direct Gap = 5.081 eV
    Metallicity = 0.000
    Topological Z2 indices ν = (0;000)
  • cif file - scf.in - scf.out - bands.in - bands.out
  • Reference:

    Crystal chemistry of ferromagnesian silicate spinels: Evidence for Mg-Si disorder Sample: SUNY 859,
    American Mineralogist 78, 1320 (1993)


Band structure with spin-orbit coupling