• Formula : LiO2
  • Space Group : C2/m (12)
    Centrosymmetric : True
    Dimensionality : 1D
  • Structure parameters
    a = 7.37
    b = 8.26
    c = 3.19
    α = 90.0
    β = 110.3
    γ = 90.0
  • Number of atoms per primitive cell = 6
    Total number of electrons per primitive cell = 30
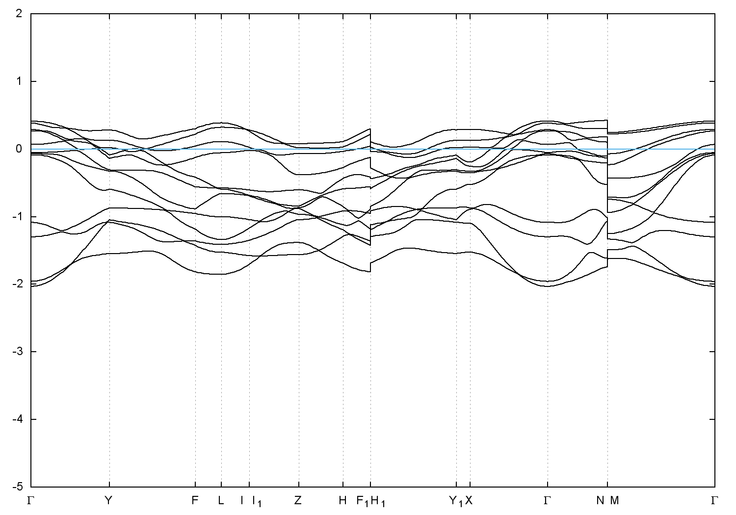
  • Band gap = 0.0 eV
    Direct Gap = 0.004 eV
    Metallicity = 0.735
    Topological Z2 indices ν = (1;110)
  • cif file - scf.in - scf.out - bands.in - bands.out
  • Reference:

    Crystal Structure of Lithium Hydroxide Monohydrate _cod_database_code 1010456,
    Zeitschrift fur Kristallographie 102, 119 (1940)


Band structure with spin-orbit coupling